本篇文章给大家谈谈初中毕业出国读高中,以及出国读高中最便宜国家对应的知识点,文章可能有点长,但是希望大家可以阅读完,增长自己的知识,最重要的是希望对各位有所帮助,可以解决了您的问题,不要忘了收藏本站喔。
初中毕业出国读高中,以后的档案在哪里?
〖壹〗、中考结束后,学生的学籍档案通常由就读的初中学校保留。 不同地区和学校在档案管理上可能存在差异。 通常情况下,学校会将学生的档案保存在档案室或教务处,其中包含中考成绩、学习记录等。 学籍档案一般会在学生进入高中后,由初中学校转交给高中学校,不会经过学生个人之手。
〖贰〗、初中毕业出国留学回国后是有档案的。因为档案记录一个人的主要经历、政治面貌、品德作风等个人情况的文件材料,起着凭证、依据和借鉴的作用,在个人转正定级、职称申报、办理养老保险等相关证明时,都需要使用档案。
〖叁〗、初中毕业后,档案通常会被存放在就读学校的教务处或档案室。这些档案包含了学生在校期间的各项成绩、考试成绩、试卷以及其他重要资料,对于学校管理和学生自身都有重要的借鉴价值。学校通常会将这些资料总结归档,以便于后续的查询和使用。除此之外,部分学校还会将学生的档案转交给当地的教育行政部门进行备案。
〖肆〗、初中毕业出国留学回国后是有档案的。档案记录着个人的主要经历、政治面貌、品德作风等重要信息,是证明个人身份、学历、资历等方面的文件材料。这些信息在个人转正定级、职称申报、办理养老保险等相关证明时,都是必不可少的依据。
〖伍〗、如,可以放在留学服务中心,也可以放在人才市场,等等。如果都没有处理,那就要找你出国前档案的存放地点,如应届毕业后,可能会在本校,或已经打回原籍的人事档案机构。

初中毕业出国读高中条件
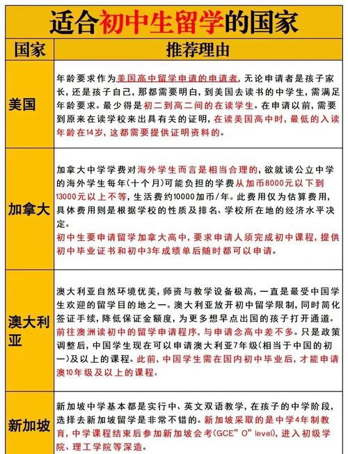
出国上高中的条件和要求包括以下几点: 语言能力:在计划出国留学前,考生必须具备一定的语言成绩,这是出国留学的语言关。 年龄要求:国内初中毕业生至高二在读学生均可申请,一般最低年龄要求为14岁。 学习适应能力:申请者必须具备适应新环境的能力,在最短的时间内适应国外的学习和生活环境。
初中毕业出国读高中的条件主要包括以下几点: 学术条件: 达到初中毕业成绩标准:学生需要完成初中阶段的学业,并取得符合申请学校要求的毕业成绩。具体标准因学校而异,需提前了解目标学校的入学要求。
初中升高中出国留学需满足语言、学术、资金、申请材料四方面条件,具体如下:语言条件无雅思成绩:可先入读4~20周语言课程,通过课程学习提升语言能力以适应高中学习。有雅思成绩:若已取得雅思成绩,可根据成绩情况减免语言课程。
初中毕业出国读高中的条件主要包括以下几点:学术条件:初中毕业:学生需要完成初中阶段的学业。成绩要求:平均成绩需达到80%以上。若申请的是重点高中,还需提供初中三年的详细成绩单。语言条件:英语水平:不同国家对语言要求不同,但通常要求雅思成绩在5到6分以上,或达到相应的托福成绩。

初中升高中出国留学要什么条件
初中升高中出国留学需满足语言、学术、资金、申请材料四方面条件,具体如下:语言条件无雅思成绩:可先入读4~20周语言课程,通过课程学习提升语言能力以适应高中学习。有雅思成绩:若已取得雅思成绩,可根据成绩情况减免语言课程。例如,雅思成绩达到一定标准后,可能无需再参加全部时长的语言课程,直接进入高中课程学习。
学术成绩需达到70分或以上;部分院校需要考取AEAS或内部考试。资金:公立高中学费:13000~15000澳元/年;私立高中学费18000~25000澳元/年;生活费约15000澳元/年。申请材料:初中毕业证或高中在读证明;初中三年完整成绩单;不低于三个月的资金担保与其他签证材料。
初中毕业出国读书需要满足以下条件: 年龄要求:通常情况下,初中毕业生出国留学的最低年龄要求为14岁,但具体年龄限制会因国家和地区而异。需要查阅心仪留学国家或地区的具体规定。 学业成绩:优秀的学业成绩是留学申请的重要依据。

孩子初中毕业到底应不应该去读世界高中?
〖壹〗、孩子初中毕业后是否应读世界高中需综合评估,核心原则是“早规划、早准备”,避免因中考失利临时选取,需结合家庭经济能力、孩子语言基础、学业规划及目标院校综合判断。
〖贰〗、若为此类原因,世界学校未必是正确选取,因为世界学校竞争同样激烈,课业压力从初中开始就不小,例如英国教育体制的世界学校初中需学习11门课程,且每门课业轻重比例相同,历史、地理等学科与英文、数学同等重要,学生想成为成绩优异者同样需要十分用功。
〖叁〗、初中毕业生其实不建议直接去读世界学校,在国内读2年,第3年就送到国外去了,对于初中毕业生来说出国太早了点,除非家长陪同一起出国读书,不然对学生的发展是不利的,毕竟外国的教育和中国不一样。如果以后是想出国读书的,建议读了大学或者高中读好后再出去,这时候学生心智也会成熟些。
〖肆〗、不建议选取世界学校,尤其是在初中到高中阶段。当前的世界教育体系与国内教育体系之间仍存在较大差异,所学内容并不完全一致。这可能会对学生的高中毕业及高考选取学校产生一定的限制。
〖伍〗、家庭规划:对于希望孩子未来走海外升学路线的家庭来说,初中毕业后转入世界高中是一个很好的选取。这个阶段的孩子已经具备了一定的独立思考能力和判断力,可以对自己的未来做出更明智的选取。同时,家长也可以根据孩子的实际情况和家庭经济条件,提前规划好孩子的教育路径,确保孩子能够顺利实现海外升学的目标。
〖陆〗、初三中考之后读世界高中的弊端 费用高昂 世界高中的学费通常比国内高中要高出很多,而且还需要支付额外的住宿和生活费用。

初中毕业可以去日本读高中吗
初中毕业可以去日本读高中。以下是对相关问题的详细解是否需要国内高中证明和学籍一般情况:申请日本的高中,通常不需要国内高中的证明和学籍。这为初中毕业生直接申请日本高中提供了便利,使得学生无需在国内完成高中入学手续或保留学籍。
初中毕业可以去日本读高中。以下是对这一问题的详细解招生条件 日本的部分高中对海外学生进行招生,这意味着初中毕业生是有机会前往日本就读高中的。但需要注意的是,这些高中通常会有一定的入学要求和选拔流程,包括但不限于语言能力测试、面试等环节。
初中生去日本上高中,需满足学历、语言、经济等条件,同时需适应日本高中的学习与生活模式,整体费用约15万人民币/年。具体如下:申请条件 学历要求:需持有初中毕业证,证明已完成国内九年义务教育。日语能力:需提供正规学校开具的1年以上日语学习证明,部分学校要求日语水平达到N2或N3。
初中毕业可以去日本上高中,具体步骤如下:了解留学相关手续与信息:提前了解日本高中学校信息:国内初中毕业生想要去日本上高中,首先需要提前了解日本高中的相关信息,包括学校的地理位置、教学质量、课程设置、学费以及生活费用等。这些信息可以通过校区顾问、留学中介或官方网站等途径获取。
初三毕业生是可以去日本高中留学的。不过,需要满足一系列条件,具体如下:年龄与学历要求首先,入学时年龄需未满18周岁。这一规定确保了留学生处于适合接受高中教育的年龄阶段,能够更好地适应日本高中的学习和生活环境。其次,学生必须完成九年义务教育,并持有初中毕业证。

初中生出国留学读高中有什么条件
初中生出国留学需要以下条件:学术成绩 初中生想要出国留学,首先需要有优秀的学术成绩。这包括在学校的平时成绩以及标准化考试的成绩。对于申请世界中学或初中留学项目的学生来说,需要提供近期的成绩单,展示其在各科目的表现。英语水平 英语能力是初中生出国留学的关键。
毕业证书:学生必须具备国内初中毕业证书。高中或职高、技校录取通知书:除了毕业证书外,学生还需要有高中或职高、技校的录取通知书。雅思成绩和语言课程:如果学生没有雅思成绩或成绩不佳,一般需要先读半年语言课程。
初中生出国读书需要满足以下条件: 学术条件: 成绩要求:某些国家或学校会对申请者的学术成绩有特定要求,例如需要在班级中排名前几名,或达到特定的分数范围。 成绩单提交:申请者通常需要提交相关的成绩单,以证明自己的学术能力。
英国:英国的学校通常会通过笔试和面试来选拔学生。若希望进入优质高中,学生需准备雅思成绩,并应对难度增加的入学考试。对于初中毕业生,到英国后需先完成一年的预科课程,以便适应高中学习。英国的高中课程为两年制。
初中生去日本读高中的条件主要包括以下几点:学术成绩:学生需要具备一定的学术基础,包括在国内初中的学习成绩。这些成绩将作为日本高中录取的重要借鉴。日语能力:由于日本高中的教学语言主要是日语,因此学生需要具备一定的日语水平,以便能够适应日本高中的学习和生活。
关于初中毕业出国读高中和出国读高中最便宜国家的介绍到此就结束了,不知道你从中找到你需要的信息了吗 ?如果你还想了解更多这方面的信息,记得收藏关注本站。
