本篇文章给大家谈谈成人高考和自考的区别百度百科图片,以及成人高考跟自考的差别对应的知识点,文章可能有点长,但是希望大家可以阅读完,增长自己的知识,最重要的是希望对各位有所帮助,可以解决了您的问题,不要忘了收藏本站喔。
成考与自考的区别
〖壹〗、入学方式不同 成考入学叫严进宽出,学生只有通过国家统一的成人高考考试,才能入学就读。 自考入学叫宽进严出,学员入学时不需要通过考试,直接就可入学。但如果你想得到国家承认的毕业证,就得一门一门的通过国家的考试。不同的是,自考是全都是由国家出题考试,难度最大。
〖贰〗、考试方式不同成考学生通过国家统一的成人高考考试,才能入学就读。就像高考一样,也要填志愿。自考学员入学时不需要通过考试,直接就可入学,但如果你想得到国家承认的毕业证,就得一门一门的通过国家的考试。难度不同自考是全都是由国家出题考试,难度最大。
〖叁〗、如果你的基础较好,还不如退学后自己复习一下再次参加普通高考,我国现行的普通高考制度已经取消了年龄与婚姻的限制,所以你完全可以再次参加高考,这样或许比你参加成考或自考要好一些。
〖肆〗、我个人建议自考比较好。 自考 自考需要较强的自律性和自学能力,但含金量较高,适合有学习能力和学习时间的人。 成考 成人高考较为简单,但含金量较低,适合需要简单提升学历的人。 我觉得还是根据你的情况和需求选取适合自己的途径比较好,比如我朋友时间充足,非常自律,他就是自考成功上岸的。
〖伍〗、自考本科与成人高考有哪些区别?下面我们来一一了解。办学主体不同自考是由国家教育部统一组织考试。考试成绩在国家网站上查询。成人高考是由各学校自主组织考试,考试成绩学校内部查询。

成考和自考的区别
普通高考含金量比较高比较高的是通过普通高考而获得的本科文凭,第二的是自考的文凭,第三是成人高考获得的文凭,最后的远程教育获得的文凭,这里所说的社会认可度就是指在找工作时招工单位对文凭的选取。
入学方式不同 成考入学叫严进宽出,学生只有通过国家统一的成人高考考试,才能入学就读。 自考入学叫宽进严出,学员入学时不需要通过考试,直接就可入学。但如果你想得到国家承认的毕业证,就得一门一门的通过国家的考试。不同的是,自考是全都是由国家出题考试,难度最大。
我个人建议自考比较好。 自考 自考需要较强的自律性和自学能力,但含金量较高,适合有学习能力和学习时间的人。 成考 成人高考较为简单,但含金量较低,适合需要简单提升学历的人。 我觉得还是根据你的情况和需求选取适合自己的途径比较好,比如我朋友时间充足,非常自律,他就是自考成功上岸的。
同学你好陕西中港腾飞函授站为您解首先要说的是自考与成考相对来说成考含金量高,社会认可度更大一些。入学考试【成人高考】入学考试是全国统一招生考试,由学校根据考试结果择优录取,每年的10月份考试,11月出成绩,12月录取,考试通过第二年的3月份入学。
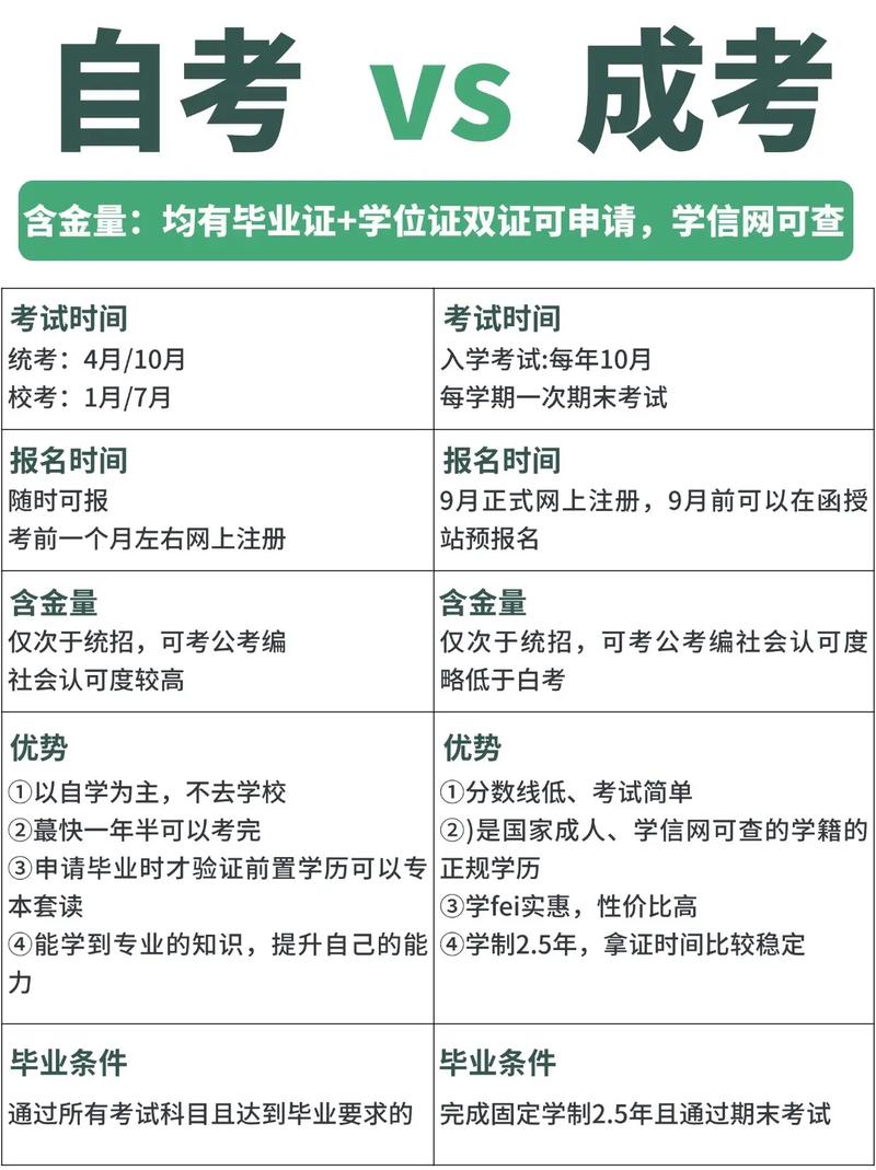
成考和自考在 学习方式、考试方式、毕业证书 上存在区别,具体如下:学习方式 自考:以自学为核心,考生自主安排学习进度,通过个人努力掌握知识。同时,考生也可根据自身需求选取报考辅导班,借助专业师资提升学习效果。成考:需通过入学考试并被院校录取后,方可开展系统学习。

成人高考和自考的区别有哪些?
〖壹〗、成人高考与自考的主要区别体现在入学方式、学制、考试形式及毕业时间等方面,选取时应根据个人学习能力、时间安排及证书需求综合判断。
〖贰〗、含金量不同:成人高考和自考的毕业证都是国家承认的,都能在国家的教育大网(学信网)上查到。自考的含金量相对更高一些,因为其考试难度较大。但如果拿到名校(如中国农业大学)的成考毕业证,其含金量也不会比自考的低多少。可选专业不同:成人高考可选的专业更多一些。自考的专业相对来说比较少。
〖叁〗、毕业证区别自考:毕业证标注“高等教育自学考试”,盖省自考委和主考院校双章。成考:毕业证标注“成人高等教育”,仅盖学校章。含金量与社会认可度法律地位:两者均为非全日制学历,在考公、考编、考研等方面无差异。
〖肆〗、成人高考和自考在概念、报名条件、报名时间、入学考试、入学方式、学习形式、毕业要求、学制、院校选取、费用等方面均存在区别,具体如下:概念:成人高考:指成人高等学校招生全国统一考试,通过选拔达标者可进行成考学习,有高起专、专升本、高起本三个层次。
〖伍〗、成人高考和自考在考试难度、学习形式、毕业时间方面存在区别,具体如下:考试难度成人高考:属于“严进宽出”模式。考生需先通过入学考试,不过该入学考试难度相对较低,一般只要认真做题复习,很容易通过。通过入学考试后,毕业过程相对轻松。自考:属于“宽进严出”模式。

自考与成人高考的区别
〖壹〗、比较高的是通过普通高考而获得的本科文凭,第二的是自考的文凭,第三是成人高考获得的文凭,最后的远程教育获得的文凭,这里所说的社会认可度就是指在找工作时招工单位对文凭的选取。
〖贰〗、自考与成人高考在毕业年限、入学方式、学习方式及难度方面存在显著差异,具体如下:毕业年限与条件成人高考 学制固定:通常为5年,需在校修满所选专业所需学分即可毕业。毕业确定性高:只要按要求完成课程和学分,基本能按时毕业。自考 无固定学制:需通过所有科目考试后方可申请毕业。
〖叁〗、自学考试(自考)与成人高考(成考)的核心区别体现在报考条件、难度、时间、毕业条件及针对对象五个方面,具体如下: 报考条件成考:年龄需满18岁;报考高起专需具备高中文化程度;报考专升本需持有专科毕业证书或本科肆业证书。
关于成人高考和自考的区别百度百科图片和成人高考跟自考的差别的介绍到此就结束了,不知道你从中找到你需要的信息了吗 ?如果你还想了解更多这方面的信息,记得收藏关注本站。
