本篇文章给大家谈谈考公务员对家人的要求,以及考公务员对父母需要什么条件对应的知识点,文章可能有点长,但是希望大家可以阅读完,增长自己的知识,最重要的是希望对各位有所帮助,可以解决了您的问题,不要忘了收藏本站喔。
公务员政审对父母要求的文件规定
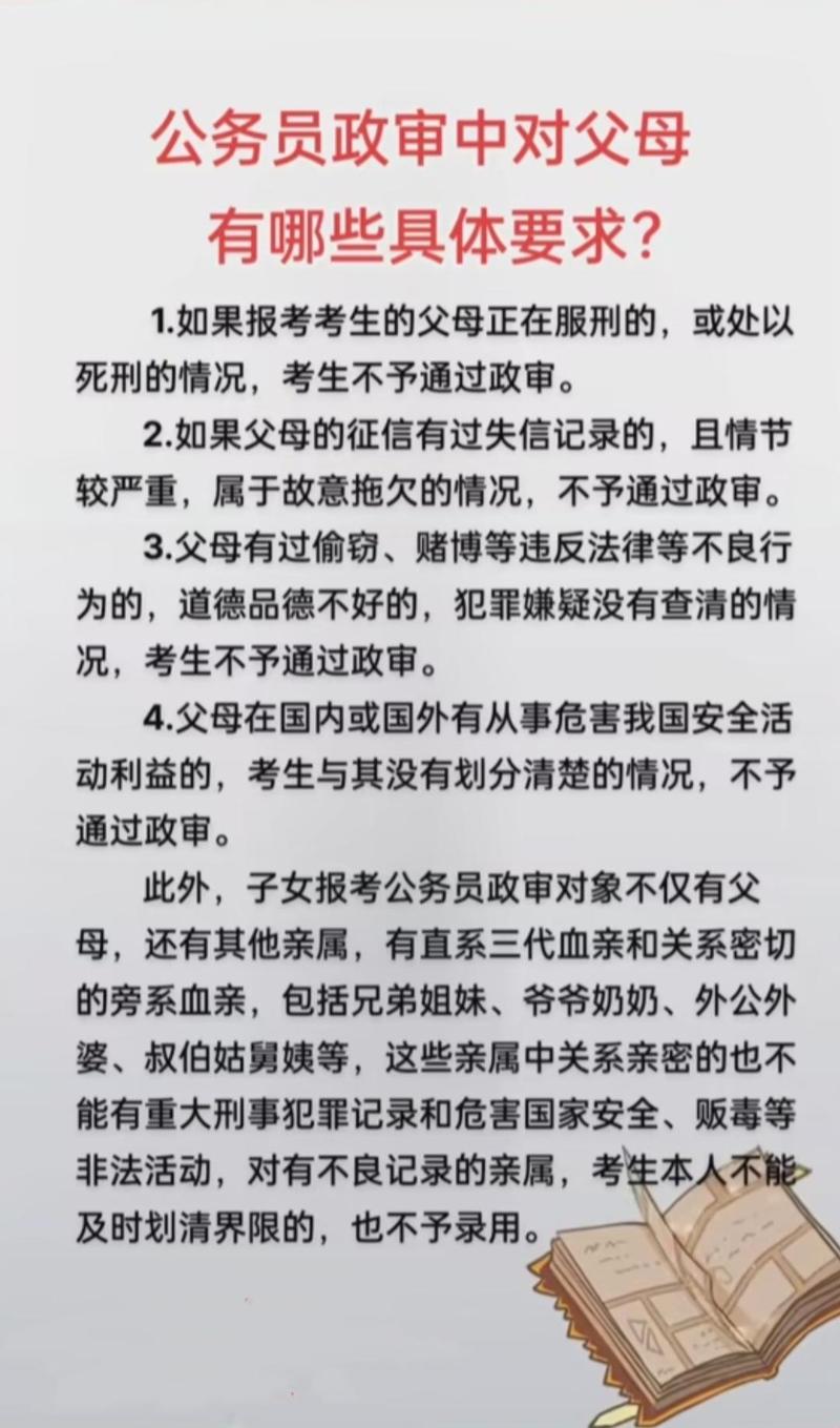
公务员政审对父母要求如下: 直系血亲或对本人有较大影响的旁系血亲在境外、国外从事危害我国国家安全活动,本人与其划不清界限的; 直系血亲中或对本人有较大影响的旁系血亲中有被判处死刑或者正在服刑的。有上述情形之一的属于政审不合格。其中直系血亲指和自己有直接血缘关系的亲属,具有生与被生关系。
《公务员法》第二十六条规定,下列人员不得录用为公务员,其中包括“有法律规定不得录用为公务员的其他情形的”。这一条款为政审中考察父母情况提供了一定的法律依据,尽管该条款并未直接明确父母的具体情形,但父母若存在严重违法违纪行为,可能被视为“其他情形”之一,从而影响子女的公务员录用。
第二等级的非八大罪行,如危害国家安全罪、交通肇事罪等,父母犯一般刑事犯罪且不在服刑期间,对普通公务员岗位政审的影响较小。第三等级的行政处罚记录,如赌博、嫖娼等,若非刑事犯罪,且不涉及特殊岗位,子女政审通常不会受到影响,但具体情况需视地区及单位要求而定。

公务员考试政审标准对亲属要求
〖壹〗、四川公务员考试政审标准主要包括直系亲属范围、政审内容、特殊情况、政审方式及注意事项等几个方面。直系亲属范围:直系亲属通常涵盖父母、子女、配偶及三代以内的旁系血亲,如祖父母、外祖父母、兄弟姐妹等,这些亲属的情况在政审中均可能被考察。
〖贰〗、主要是审查两代以内近亲属(近来政审一般都不需要三代了,即爷爷辈的不需要了,两代近亲属具体有父母、兄弟姐们、配偶等)。如果报名的是特殊岗位,如警察、监狱等相关岗位则需要三代以内近亲属无犯罪记录证明材料了。
〖叁〗、直系血亲关系,包括祖父母、外祖父母、父母、子女、孙子女、外孙子女三代以内旁系血亲关系,包括伯叔姑舅姨、兄弟姐妹、堂兄弟姐妹、表兄弟姐妹、侄子女、甥子女;近姻亲关系,包括配偶的父母、配偶的兄弟姐妹及其配偶、子女的配偶及子女配偶的父母、三代以内旁系血亲的配偶。公务员政审流程 组织准备。
〖肆〗、直系亲属犯过错误直系亲属(如父母、子女)若存在违法犯罪记录,尤其是涉及危害国家安全、严重暴力犯罪或职务犯罪等,其子女的政审通常无法通过。公务员部分岗位(如公检法、涉密职位)对政审要求更为严格,需追溯三代以内直系亲属的犯罪记录。此类规定旨在降低潜在风险,确保公职人员家庭背景的可靠性。
〖伍〗、公务员政审对于亲属是有一些严格要求的。直系亲属有刑事案底,在缓刑期内,或服刑期内对子女政审肯定有影响的。如果报考的单位没有审核到父母,这种情况也是属于异常需报备,服刑期满后,需要综合判定。被人民法院已经宣判服刑的,这是标准的犯罪分子。如果你政审的话,肯定也不合格。

法院公务员政审对父母要求
〖壹〗、公务员政审对父母要求如下: 直系血亲或对本人有较大影响的旁系血亲在境外、国外从事危害我国国家安全活动,本人与其划不清界限的; 直系血亲中或对本人有较大影响的旁系血亲中有被判处死刑或者正在服刑的。有上述情形之一的属于政审不合格。
〖贰〗、公务员政审中需要查父母的岗位主要包括以下三类:仅需审查两代亲属的岗位(本人+父母)此类岗位以非敏感行政部门为主,审查范围相对有限。具体包括教育、民政、人社、住建等综合管理类岗位。
〖叁〗、二)年满十八周岁;(三)拥护中华人民共和国宪法,拥护中国共产党领导和社会主义制度;(四)具有良好的政治素质和道德品行;(五)具有正常履行职责的身体条件和心理素质;(六)具有符合职位要求的文化程度和工作能力;(七)法律规定的其他条件。
〖肆〗、需要参加专业知识考试。 对考生的体能也有严格的要求,需要考生参加体能测试。 由于工作性质的原因,在政审环节对考生的家庭成员及以往经历也有严格的审查。公检法的政审条件司法公务员政审条件相对普通系统要严格一些。
关于考公务员对家人的要求和考公务员对父母需要什么条件的介绍到此就结束了,不知道你从中找到你需要的信息了吗 ?如果你还想了解更多这方面的信息,记得收藏关注本站。
