本篇文章给大家谈谈成人高考和自考是一回事吗,以及成人高考与自考有什么区别哪一个好对应的知识点,文章可能有点长,但是希望大家可以阅读完,增长自己的知识,最重要的是希望对各位有所帮助,可以解决了您的问题,不要忘了收藏本站喔。
自考与成考的区别
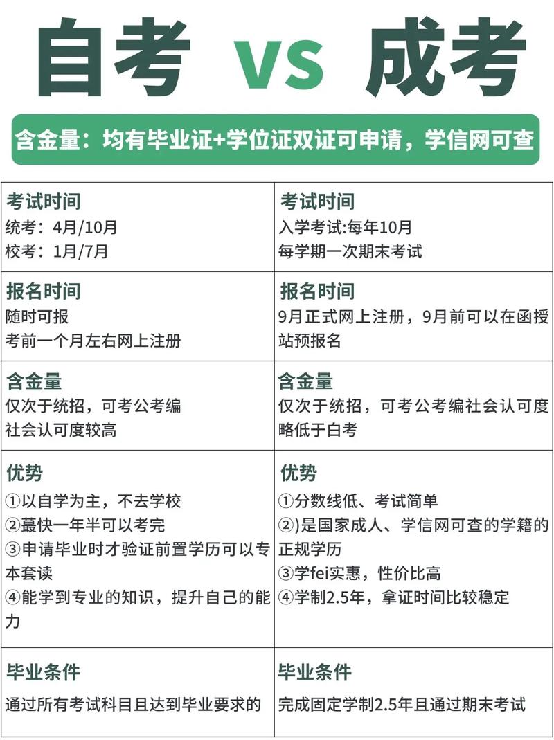
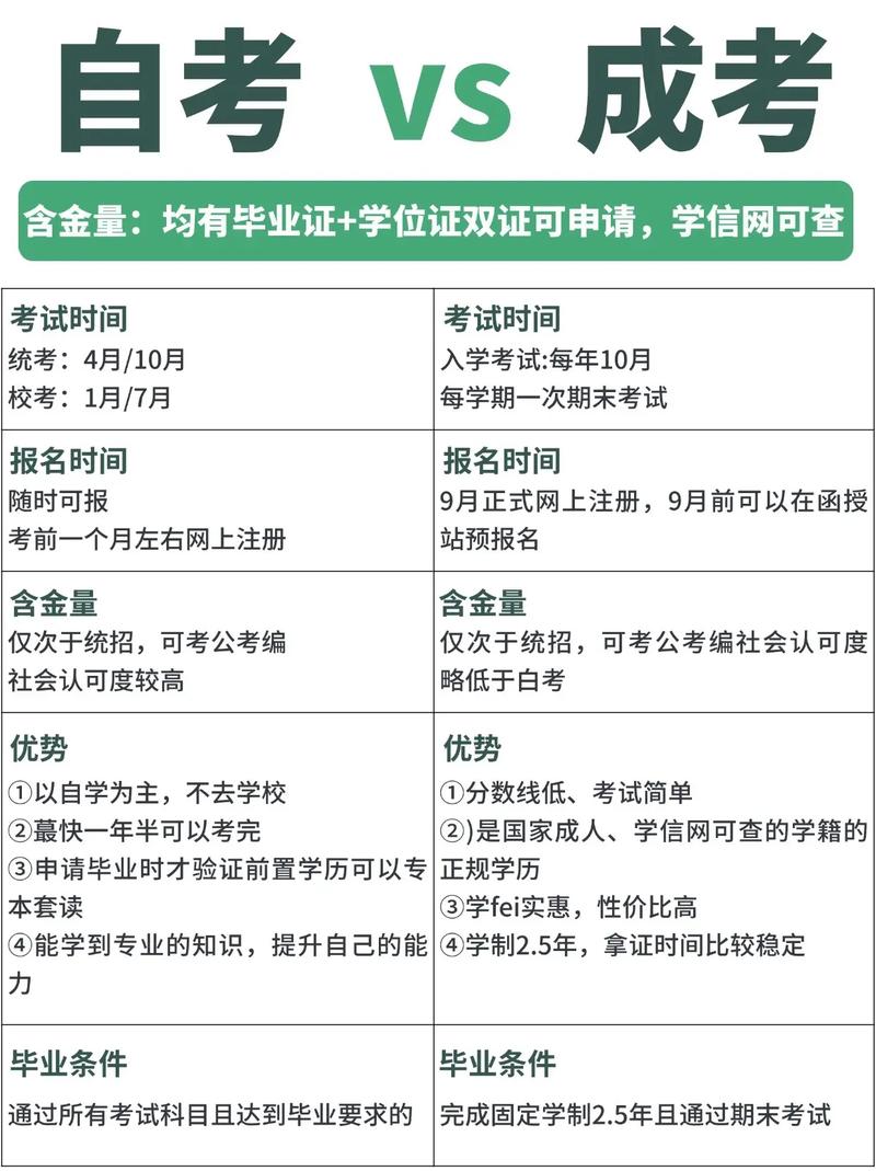
〖壹〗、自考与成考的核心区别在于入学方式、学习过程、毕业要求及适用人群,二者均为国家认可的非全日制学历,学信网可查,用途一致但学习模式差异显著。
〖贰〗、成考与自考在报考效力、流程、学费及毕业证样式上存在区别,但二者同属非全日制学历,效力相同,选取需结合个人需求。具体如下:报考效力成考与自考均属于非全日制学历,在报考研究生、公务员、职业资格证书考试等方面,二者起到的作用完全一致,不存在效力差异。
〖叁〗、学习方式不同:成考的学习方式很多,大致分为脱产、业余、函授三种。如果有充足的精力与财力,可以选取脱产学习,体验真正的大学生活;如果一边工作一边还想给自己充电,可以选取业余;如果想上外地的著名大学,也可以足不出户地选取函授。
〖肆〗、自考与成考的核心区别体现在入学方式、学制、学习灵活性、报考条件及毕业要求五个方面,具体如下:入学方式 成考:需参加全国统一入学考试(每年10月),通过后由院校择优录取,属于“严进宽出”模式。自考:无入学考试,报名后直接注册考籍,通过单科考试即可逐步完成学业,属于“宽进严出”模式。
〖伍〗、关键区别:自考全科由国家出题,考试难度比较高;成考入学需通过统一考试,但毕业难度相对较低。含金量对比 两者毕业证书均受国家承认,但社会认可度存在差异。自考因考试难度大,常被认为含金量更高;但若成考就读的是名校(如电子科技大学、四川农业大学等),其证书含金量也不逊色于普通高校。
〖陆〗、成考:学习方式多样,包括脱产全日制学习、夜大学、函授等,学员可根据自身情况选取。自考:学习方式相对较少,主要在脱产学习与业余自学之间选取,较大的城市里也会有自考的业余辅导班。文凭含金量:成考与自考:在文凭性质上是一样的,都是国家承认的学历。

自考和成人高考有什么区别?
〖壹〗、定义不同自考:是一种对自学者进行以学历考试为主的高等教育考试制度,结合个人自学、社会助学和国家考试。创立于20世纪80年代初,属于开放式社会化教育形式。报考无限制,不受性别、年龄、职业、民族和已受教育程度影响。成考:是中国成人高等学校的招生入学考试,属于国民教育系列,已列入国家招生计划。
〖贰〗、自考和成人高考在报名条件、时间、入学方式、学制、毕业要求等方面存在差异,选取时应结合自身学习时间、基础及取证需求综合判断。具体如下:核心区别报名条件 成人高考:需年满17周岁,在户籍所在地或持暂住证报名。报考大专需持有高中/中专毕业证,专升本需学信网可查的专科学历。
〖叁〗、考试与学习方式不同 入学考试方式:自考没有入学考试;成人高考要参与教育部组织的全国一致成人高考考试,合格才能就读。学习方式:自考学习方式为自主学习;成人高考的学习方式有脱产、函授和业余。
〖肆〗、毕业证区别自考:毕业证标注“高等教育自学考试”,盖省自考委和主考院校双章。成考:毕业证标注“成人高等教育”,仅盖学校章。含金量与社会认可度法律地位:两者均为非全日制学历,在考公、考编、考研等方面无差异。
〖伍〗、成人高考和自考在考试难度、学习形式、毕业时间方面存在区别,具体如下:考试难度成人高考:属于“严进宽出”模式。考生需先通过入学考试,不过该入学考试难度相对较低,一般只要认真做题复习,很容易通过。通过入学考试后,毕业过程相对轻松。自考:属于“宽进严出”模式。
〖陆〗、成人高考和成人自考均属于我国国民教育系列,学历受国家和社会认可,与正常通过高考的大学生一样,教育部注册学信网可查。二者主要存在以下区别:入学方式成人高考:形式上和普通高考一样,采取严进宽出方式。每年10月参加全国统一考试,由各省市自治区、直辖市统一按分数线录取。

成人高考和自考的区别是什么?
入学方式不同 成考入学叫严进宽出,学生只有通过国家统一的成人高考考试,才能入学就读。 自考入学叫宽进严出,学员入学时不需要通过考试,直接就可入学。但如果你想得到国家承认的毕业证,就得一门一门的通过国家的考试。不同的是,自考是全都是由国家出题考试,难度最大。
考试方式不同成考学生通过国家统一的成人高考考试,才能入学就读。就像高考一样,也要填志愿。自考学员入学时不需要通过考试,直接就可入学,但如果你想得到国家承认的毕业证,就得一门一门的通过国家的考试。难度不同自考是全都是由国家出题考试,难度最大。
自考是由国家教育部统一组织考试。考试成绩在国家网站上查询。成人高考是由各学校自主组织考试,考试成绩学校内部查询。文凭不同成考的文凭是各大学的成教学院发的,考上了哪个大学的成教,毕业时就会盖有哪个大学的章,自考的文凭上盖有两个章,一个是主考院校的章,另一个是当地自考委的章。

自考和成人高考的区别
自考与成人高考在毕业年限、入学方式、学习方式及难度方面存在显著差异,具体如下:毕业年限与条件成人高考 学制固定:通常为5年,需在校修满所选专业所需学分即可毕业。毕业确定性高:只要按要求完成课程和学分,基本能按时毕业。自考 无固定学制:需通过所有科目考试后方可申请毕业。
自考和成考在含金量、报名条件、学习方式、考试时间及学制方面存在区别,具体如下:含金量:社会认可度:自学考试学历证书的获得相对较难,社会认可度相对较高,仅次于全日制学历(其中自考又分为大自考和小自考)。而成考毕业难度仅次于自学考试。
自考和成人高考在考试形式、学习投入、拿证时间及适用人群上存在明显差异,选取需结合个人需求。具体区别如下:考试形式与难度 自考:以自学为主,需通过15-18科考试,所有科目合格方可申请毕业。考试难度较高,需具备较强的自主学习能力和毅力。
关于成人高考和自考是一回事吗和成人高考与自考有什么区别哪一个好的介绍到此就结束了,不知道你从中找到你需要的信息了吗 ?如果你还想了解更多这方面的信息,记得收藏关注本站。
