本篇文章给大家谈谈考研难还是出国读研难,以及国外研究生一年制国家认可吗对应的知识点,文章可能有点长,但是希望大家可以阅读完,增长自己的知识,最重要的是希望对各位有所帮助,可以解决了您的问题,不要忘了收藏本站喔。
留学还是考研?毕业后该怎么选取?
适应国内教育模式,偏好稳定备考环境。选取留学:计划进入跨国企业、世界组织或海外就业。专业领域国外更前沿(如计算机、商科)。希望锻炼独立能力、拓展世界视野。家庭经济条件支持,或能申请到奖学金。最终需权衡个人兴趣、职业规划与经济实力,建议提前规划时间线(如考研与留学同步准备),并询问行业前辈或留学顾问以降低决策风险。
年毕业生选取考研、考公还是留学需结合自身背景与职业规划,985/211毕业生可优先考虑考研,双非毕业生可侧重考公或留学,经济条件有限者也可考虑先工作后留学。 以下为具体分析:直接考研 适用人群:推荐985/211名校毕业生。
建议结合个人职业规划、经济能力、时间成本及学术基础综合考量,若追求快速提升学历且经济允许,优先选专科直接留学;若希望降低留学成本或坚定国内学术发展,可考虑自考本科后留学或国内考研。
毕业季面临留学、考研还是工作的选取,需结合个人情况综合考量,以下为具体分析:考研优势平台广:考入名校能进入更广阔平台,结识优质人脉,尤其是导师人脉,还能获得高含金量文凭,利于进入名企。
大学毕业后选取考研还是留学,需根据个人情况和职业规划来决定。考研的优势: 专业深化:通过考研,可以继续在国内顶尖学府深造,深入学习自己感兴趣且具有发展前景的专业,为未来的职业生涯打下坚实基础。 成本相对较低:相比留学,国内读研的经济压力较小,适合家庭经济条件一般但学术能力突出的学生。
若经济条件允许,留学通常是更优选取;若经济条件受限,则优先选取考研。以下是对两者的具体分析:考研的利弊分析优势成本较低:国内读研学费和生活费相对海外留学要低很多,对于经济条件一般的学生来说,不会造成过大的经济压力。

国内考研&出国读研,如何选取?
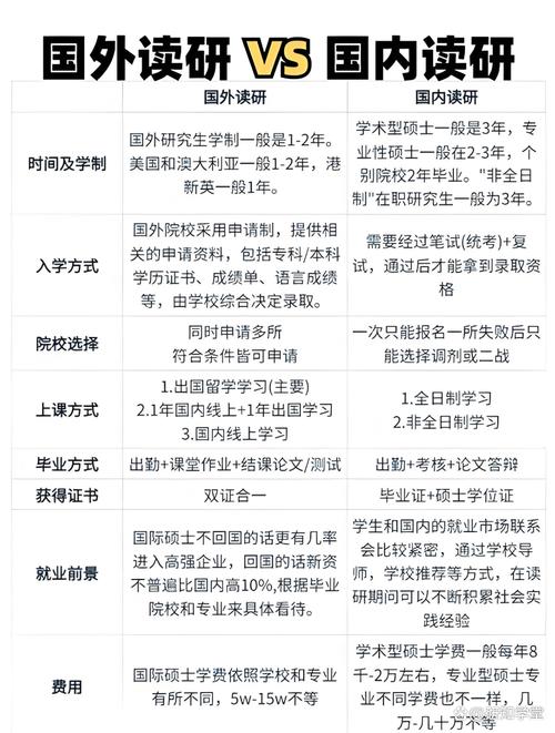
〖壹〗、录取率与申请难度国内考研:需经历近一年复习、初试(统考)及复试,竞争激烈且录取率逐年下降。2016-2020年考研人数从177万增至341万,增幅近翻倍,统考难度持续上升,录取不确定性高。澳洲读研:采用申请制,无需额外考试,提交本科学位证、成绩单、语言成绩(如雅思)及个人陈述等材料即可。
〖贰〗、国内考研和出国读研各有利弊,具体选取需结合个人情况综合考量。 以下从申请难度、读研时长、学费、生活费、培养方式、个人成长六个维度展开分析:申请难度国内考研:竞争激烈,2019年报名人数达290万,增幅28%,考取98211院校难度大。
〖叁〗、国内考研主要有学术硕士、专业硕士、同等学力申硕、免联考四种路径,以下是对这四种路径的详细介绍:学术硕士培养方向:学术型硕士一般偏重理论和研究,主要培养大学教师和科研机构的研究人员。学习方式:学术学位研究生一般都是全日制的。

出国留学还是国内考研?大实话告诉你!
〖壹〗、若教育背景良好、家庭条件不错且个人愿望强烈,建议出国留学;若满足其中两项,出国留学也是性价比较高的选取。 以下从入学难度、时间成本、费用、能力锻炼、就业机会五个方面进行对比分析:入学概率or申请难度国内读研:需通过笔试(统考)+复试,统考难度逐年增加,录取几率变小。
〖贰〗、出国留学和国内考研各有优劣。如果希望在国内发展,且经济条件有限,国内985院校是一个不错的选取。但如果希望拓宽世界视野、提升英语口语能力、增强实践经历并寻求更好的就业机会,出国留学则是一个值得考虑的选取。最终决策应基于个人愿望、教育背景和家庭条件等多方面因素综合考虑。
〖叁〗、总结下,考研失败本质不是你的原因,出国留学也不是什么原罪,都是一种无奈的选取罢了,如果高中毕业就可以获得体面的工作,我自己绝不会上什么本科,一切的准入门槛都在上升的时候,尽快达到准入门槛是一个比较高效的处理办法。

在国内考上研究生比较容易还是出国留学读研究生比较容易?
若教育背景良好、家庭条件不错且个人愿望强烈,建议出国留学;若满足其中两项,出国留学也是性价比较高的选取。 以下从入学难度、时间成本、费用、能力锻炼、就业机会五个方面进行对比分析:入学概率or申请难度国内读研:需通过笔试(统考)+复试,统考难度逐年增加,录取几率变小。
费用问题:国内读研学费相对较低,学术硕士每年8千-2万元,专业硕士5万-十几万不等。留学费用较高,英国和美国每年约10万-30万,但一些学校提供奖学金。生活费方面,国外确实较高,但学生可通过实习、打工自给自足,并丰富人生经历。 个人收获:无论国内外读研,都能提升专业能力。
难度上来讲,申请出国留学通常相对容易一些。相比之下,国内考研竞争激烈,尤其是对于想要进入顶尖大学和热门专业的学生。 想要申请国外的大学,需要提前准备,并及时申请以抢占位置,尤其是英国和澳大利亚的大学。 从教育投资与回报的角度来看,出国留学可能会带来更深远的意义。
因此,对于绝大多数学生而言,国内读研相对容易,同时也能更好地满足个人发展和职业规划的需求。

出国读研究生难吗还是国内考研
出国读研究生与国内考研各有难易,具体难度取决于个人情况和目标。入学方式 国内考研:主要依赖于考试成绩,竞争激烈,需要长时间备考,且录取名额有限。对于学习成绩优异、排名靠前的学生,有机会获得保研资格,但大多数学生仍需通过考试来争取研究生名额。出国读研:申请过程相对灵活,不唯分数论,更注重学生的综合素质和潜力。
录取率与申请难度国内考研:需经历近一年复习、初试(统考)及复试,竞争激烈且录取率逐年下降。2016-2020年考研人数从177万增至341万,增幅近翻倍,统考难度持续上升,录取不确定性高。澳洲读研:采用申请制,无需额外考试,提交本科学位证、成绩单、语言成绩(如雅思)及个人陈述等材料即可。
大学毕业,在国内考研还是出国读研,需根据个人情况和目标综合考量。以下是对两种选取的详细对比:申请难度与流程 国内考研:需要经过统考和复试的双重筛选,竞争异常激烈,尤其是热门学校和专业。考生每年只能申请一所学校的一个专业,增加了录取的不确定性。
出国读研究生和国内考研各有其难度,难以一概而论哪个更难,具体取决于个人情况和目标。以下是关于两者难度的对比分析:入学方式 国内考研:主要通过考试成绩来决定是否能进入研究生阶段学习。竞争激烈,需要考生具备扎实的专业基础和较高的应试能力。
出国读研究生和国内考研各有难易,难以一概而论。以下是针对两者不同方面的对比分析:入学方式 国内考研:主要依赖于考试成绩和学术排名。保研需要高学习成绩和排名,考研则需要通过全国统一的考试。这种方式注重的是应试能力和学术表现。出国读研:更注重综合素质和申请材料。

考985学校的研究生难,还是出国难?
〖壹〗、考985学校研究生和出国难度的比较需结合考试、申请流程、竞争压力、经济成本等多维度综合分析,整体而言考985研究生在考试竞争和学术门槛上更难,而出国在语言、经济和适应能力上的挑战更突出。
〖贰〗、考985研究生整体难度通常高于考雅思7分出国读书,但具体难度因人而异,需结合个人基础、目标院校要求及备考条件综合判断。以下从不同维度展开分析:录取比例雅思7分出国:2019年雅思全球数据报告显示,大陆地区考到雅思7分及以上的比例约为12%,对应名校录取率约6%-15%。
〖叁〗、申请难度国内读研是在每年的12月份统一进行笔试,次年3月份左右再由各学校组织进行面试;需要准备政治、外语和专业课程;每年只有一次考试机会,普遍是大二下学期准备英语,大三时开始全力筹备。出国留学则是以申请的方式,向学校递交相关材料。
〖肆〗、留学与考研,哪一个更难?这个问题的答案因个人情况而异。首先,出国深造涉及选取国家、申请学位类型(如授课型硕士、研究型硕士或博士)等复杂步骤。授课型硕士通常最为直接,但这也意味着较高的经济负担,每年的学费和生活费用可能达到10万人民币以上。
〖伍〗、从这项数据看,考取“985”研究生的难度要远高于雅思7分。 以英国为例,2023年比较高录取率是剑桥大学的16%,最低录取率是LSE的6%。 而2023年考研的数据显示,国内985院校的录取率比较高只有17%,最低的才不到1%。哪怕算国内的专科院校强劲的211院校,录取率比较多可以达到10%。
关于考研难还是出国读研难和国外研究生一年制国家认可吗的介绍到此就结束了,不知道你从中找到你需要的信息了吗 ?如果你还想了解更多这方面的信息,记得收藏关注本站。
