本篇文章给大家谈谈2023年成人高考报名时间,以及2121年成人高考报名时间对应的知识点,文章可能有点长,但是希望大家可以阅读完,增长自己的知识,最重要的是希望对各位有所帮助,可以解决了您的问题,不要忘了收藏本站喔。
2023年山东省成人高考报名具体时间「附入口及流程」
023年山东省成人高考报名已开启。预报名时间为即日起,正式报名在9月14日至9月19日,每天8:30-17:00。预报名后,考生需于9月14日至9月19日填报首次志愿,9月22日至9月27日进行资格审核,9月25日至9月29日完成网上确认缴费。打印准考证时间在11月2日至11月4日(11月5日至11月6日也可打印),考试则在11月5日至11月6日进行。
报名时间从9月22日持续到9月27日,网上确认缴费从9月25日至9月29日。打印准考证时间为11月2日至11月4日,考试将在11月5日至11月6日进行。官方报名入口为山东省教育招生考试院,考生需在规定时间内进行报名注册。成人高考一年仅有一次考试机会,错过报名需等待下一年。
8月:报名尾声及公告发布 报名尾声:2021年8月中下旬,山东省成人高校招生考试公告将发布,标志着成考报名即将进入倒计时。考生需在此阶段完成报名手续,如错过本次报名,只能参加下一年的成考报名。

2023年河北成考报名时间?成人高考什么时候报名?
023年河北成人高考报名时间预计在8月底-9月初,具体说明如下:时间范围:2023年河北成人高考报名工作预计在8月底至9月初开展。成人高考为全国统一考试,每年仅组织一次,但各地教育考试院因工作安排差异,报名时间可能略有不同。
河北成人高考每年有1次报名考试机会,2023年报名时间是2023年8月底至9月初,考生也可以借鉴2022年报名时间(8月30日9时至9月4日16时)提前做好报名准备,规定时间内登录是河北省教育考试院网站办理报名手续。
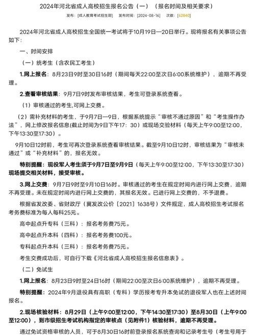
023年河北成人高考网上报考时间公布,网上报名时间为8月23日开始进行报名,考生需要进入河北教育考试院,成人高考报名入口进行填报。河北成人高考2023年什么时候公布2023年河北成人高考网上报考时间已经公布,统考生(含农民工考生)网上报名时间是8月23日9时至8月30日16时。9月7日上午9:00发布审核结果。
023年河北成考报名时间大概在2023年8月底至9月初,可在河北教育考试院报考。考生要抓紧备考,不要错过报名时间。成考考试其实并不难,成考考生平时只要认真复习一般可以通过。

2023年山西成考报名时间?成人高考什么时候报名?
〖壹〗、023年山西成人高考报名时间预计在8月中旬至9月上旬,具体报名时间以届时公告发布的信息时间为准。以下是与报名相关的其他信息:报名渠道:通道开启后考生需要登录山西招生考试网进行报名。如果有相关加分项目的成考生或者是免试生,需要提前准备好证明材料,等到现场报名确认时由报名中心老师进行审核。
〖贰〗、图片为报名入口界面借鉴,实际以官方网站最新显示为准)报名时间安排正式报名时间:每年9月中旬(具体日期以山西招生考试网公告为准),逾期不可补报。预报名:其他时间可先通过各学校校外函授站(教学点)预报名,提前了解流程并准备材料。报名流程要点网上注册:填写个人基本信息并设置登录密码。
〖叁〗、023年山西成考报名时间在9月1日8时—6日18时,逾期不予补报。考生登录山西招生考试网,点击菜单栏“考生登录”→“成人高考考生网上服务平台”→“成人高考网上报名入口”。2023年山西成考报考时间在几月网上报名山西成考网上报名时间:9月1日8时—6日18时。
〖肆〗、023年山西成人高考招生统一考试时间为10月21日至22日,报名时间在9月1日8时—6日18时,成考一年只有一次,想报名的考生,要及时报名和缴费,只有报名成功后才能参加考试。
〖伍〗、报名时间在8月中旬-9月上旬,报名入口是省教育考试院。2023年报考山西成考的考生要满足什么条件遵守宪法和法律。国家承认学历的各类高、中等学校在校生以外的从业人员和社会其他人员。身体健康,生活能自理,不影响所报专业学习。报考高起本、高起专的考生应具有高中毕业文化程度。
〖陆〗、023年山西成人高考报名时间预计在8月中旬-9月上旬,考试时间在10月左右。想报名的卡搜哼需要注意成考一年只考一次,错过只能明年报考。报考的考生有学历和年龄的要求。2023年山西成考时间安排2023年山西成人高考报名时间预计在8月中旬-9月上旬,具体报名时间以届时公告发布的信息时间为准。

2023安徽省成人高考报名时间
〖壹〗、023年安徽省成人高考的考试时间为10月21日至10月22日,以下为具体信息:考试时间安排全国统考性质:成人高考为全国统一考试,安徽省与江西省、海南省等省份考试时间一致,均安排在10月21日至22日。报名相关日程网上报名与确认:9月4日-9月8日(每天8:00-22:00),考生需在此期间完成网上报名及确认流程。
〖贰〗、023年安徽成人高考从报名到录取的流程如下:成考招生章程公布时间:每年8月内容:各省市教育考试院(或招生考试网)公布当年的成人高等学校招生简章,规定招生对象及报名条件、报名时间、志愿填报、考试时间、考试科目、考试要求、成绩发布、录取原则、报名及考试纪律等内容。
〖叁〗、023年安徽省成人高考报名时间为4月至8月,官方报名入口需通过函授站登记或访问安徽省教育招生考试院官方网站(具体网址以官方发布为准)。报名时间与关键节点报名阶段:4月-8月(需在函授站登记或自行网上报名)。资格审核:9月12日-9月17日(网上审核,部分考生需现场确认)。

北京2023年成人高考报名时间及考试时间!
北京2023年成人高考报名时间为预计8月24日至8月28日,考试时间为预计10月21日至10月22日。具体说明如下:报名时间:北京成人高考报名时间预计为8月24日至8月28日,具体时间以考试院公布为准。考生需密切关注考试院发布的消息,并在规定时间内完成报名,逾期无法补报。成人高考为全国统一考试,每年仅举办一次。
网上报名(信息填报):2023年8月24日-8月28日 网上缴费:9月5日-9月7日温馨提示:非京籍考生需持有有效期内的北京市居住证,否则无法通过资格审验。录取原则秉承“公平、公正、公开”原则,在达到省级最低控制分数线基础上,按招生计划和考生志愿分专业择优录取。
023年北京市成人高考网上报名(信息填报阶段)时间为2023年8月24日-8月28日,其中免试生网上报名时间为8月24日-8月27日,免试生资格审验时间为8月28日。考试生网上报名时间为8月24日-8月28日,考试生特殊类型照顾资格审验时间为8月29日。网上缴费时间为9月5日-9月7日。
023年北京成人高考网上报名:8月24日-8月28日,成人高考每年可以报考一次,报名方式为网上报名。北京成人高考需要什么条件报名参加2023年成考的北京考生必须是国家承认学历的各类高、中等学校在校生以外的在职、从业人员和社会其他人员。北京成考要求报名的考生身体健康,生活能自理,不影响所报专业学习。
关于北京市成人本科2023年报名及考试时间安排,2023年北京市自考报考时间为上半年12月-3月,下半年6月-9月;考试时间为4月和10月,4月考试时间是4月15日、16日,10月考试时间是10月28日、29日。

2023年成人高考专升本报名时间和考试时间
023年成人高考专升本报名时间预计为8月底开始,各省报名时间不同,具体时间需以各地教育考试院公布的通知为准;考试时间为10月份,全国统一安排。报名时间特点成人高考每年仅有一次报名机会,实行网上报名与网上缴费结合的方式。考生需在规定时间内登录所在地教育考试院网站的成考成招系统完成在线报考。
023年安徽省成人高考的考试时间为10月21日至10月22日,以下为具体信息:考试时间安排全国统考性质:成人高考为全国统一考试,安徽省与江西省、海南省等省份考试时间一致,均安排在10月21日至22日。
报名时间安排网上报名及志愿填报:预计在8月底至9月初,考生需登录广西招生考试院官方网站完成网上报名,选取考区并填报志愿。现场确认:9月中左右,考生需到指定确认点进行现场确认,核对志愿信息并提交相关材料。
北京2023年成人高考报名时间为预计8月24日至8月28日,考试时间为预计10月21日至10月22日。具体说明如下:报名时间:北京成人高考报名时间预计为8月24日至8月28日,具体时间以考试院公布为准。考生需密切关注考试院发布的消息,并在规定时间内完成报名,逾期无法补报。
023年海南成考专升本报名时间预计在8—9月进行,具体报名时间需以海南省考试局公布信息为准。报名时间依据与推测:近来2023年海南成考报名时间尚未公布,但根据以往考试安排,海南成考报名时间通常在8月至9月进行。
023年成人高考全国统一考试时间为2023年10月21日至22日。报考成考报名时间在9月份,考试时间在10月份进行。为何了解成考报名和考试时间 了解成人高考的报名和考试时间是至关重要的。首先,及时了解报名时间可以帮助考生合理安排自己的准备时间,避免错过报名截止日期。
关于2023年成人高考报名时间和2121年成人高考报名时间的介绍到此就结束了,不知道你从中找到你需要的信息了吗 ?如果你还想了解更多这方面的信息,记得收藏关注本站。
