本篇文章给大家谈谈考公务员的岗位对应专业,以及公务员考试岗位专业对照表对应的知识点,文章可能有点长,但是希望大家可以阅读完,增长自己的知识,最重要的是希望对各位有所帮助,可以解决了您的问题,不要忘了收藏本站喔。
最适合考公务员的本科专业有哪些?
〖壹〗、考公务员比较好、最容易的前十专业分别是财政学、税务学、汉语言文学、新闻学、经济学、法学、计算机类专业、会计学、工商管理、金融学。以下是具体介绍:经济学:我国以经济建设为核心,公务员招聘中为经济学专业毕业生开放的岗位众多,约三分之一的岗位经济学专业学生可报名,选取该专业考公务员优势明显。
〖贰〗、考公务员时,自考本科选取法学、汉语言文学、计算机科学与技术、会计学、财务管理、网络与新媒体、工商管理、行政管理、人力资源管理等专业较为合适,具体介绍如下:法学:岗位选取非常多,可报考税务局、海关、铁路局、知识产权局、证监会、银保监会、公安部、司法部、法院、检察院等岗位。
〖叁〗、最适合考公务员的10大专业如下: 经济学2016年中央国家行政机关招聘中,经济类专业职位占比比较高,达278%。该专业毕业生可报考岗位范围极广,除法律、卫生管理等高度专业化岗位外,财政局、税务局、审计局、中国人民银行、统计局等单位均需经济类人才。
〖肆〗、专升本后想考公务员,这四类专业最推荐:法律类、会计与审计类、中文类、计算机类。法律类:在公务员考试中,法学专业类的录用人数占比较多,如法官助理、综合管理岗、执法勤务岗、检察行政岗等。这些岗位不仅数量多,而且往往对法律专业知识有较高的要求。
〖伍〗、最适合考公务员的前十专业如下:会计学岗位需求:2019年国考中,中央国家行政机关招聘的469个职位中,与财会相关的职位达76个,涉及财务会计、审计、税务、财务等方向。例如财政局、税务局等部门长期需要会计专业人才处理财务核算、预算编制等工作。

公务员怎么选岗?
公务员报岗选部门时,可综合级别、地区、单位性质、个人适配性、竞争程度等因素挑选,具体如下:考虑单位级别优先选取级别高的单位:如部委一级单位,发展天花板高,即便能力普通,退休时也可能达到厅级干部级别;能力强且关系到位,还有机会空降到下面单位担任实权领导。
根据个人条件筛选可报考岗位明确硬性资格要求 学历与专业:优先选取与自身学历、专业完全匹配的岗位。例如,研究生学历可报考“仅限研究生”的岗位,避免与本科生竞争;专业需严格对应岗位要求的学科门类(如法学类、计算机类),避免因专业不符导致资格审查失败。
有十年公务员经历的人建议公务员选取岗位时,可借鉴以下单位类型及排序:主选税务、海关等中央直属类机关管理特点:这类机关虽工作地点在地方,但属于“条管单位”,地方政府无权管理,仅受上级机关垂直领导。例如税务、海关,分别由上级税务和海关部门直接管理。
公务员选岗流程如下:前期准备与信息获取 下载岗位计划表:登录国家公务员局官方网站,进入当年国考专题页面,点击【相关下载】获取岗位计划表(通常为压缩包)。合并表格信息:解压后,将4个sheet(对应不同单位类型)合并至新建表格,便于统一筛选。
优先选取专业匹配度高的岗位公务员考试中,部分岗位对专业要求宽泛(如“不限专业”或大类专业),这类岗位报考人数通常较多,竞争激烈。建议优先选取与自身专业“对口”的岗位,既能减少竞争压力,也能更好地发挥专业优势,符合国家“人岗适配”的选拔原则。
公务员选岗技巧:国考怎么选岗?选岗攻略 明确专业与岗位的关系 专业匹配至关重要:国考对专业匹配要求极高,务必根据自己的专业去匹配岗位,切勿随意冲高。冷门专业在国考中可能拥有巨大优势,而热门专业虽然前途无量,但竞争更为激烈,不适合“躺平”心态。

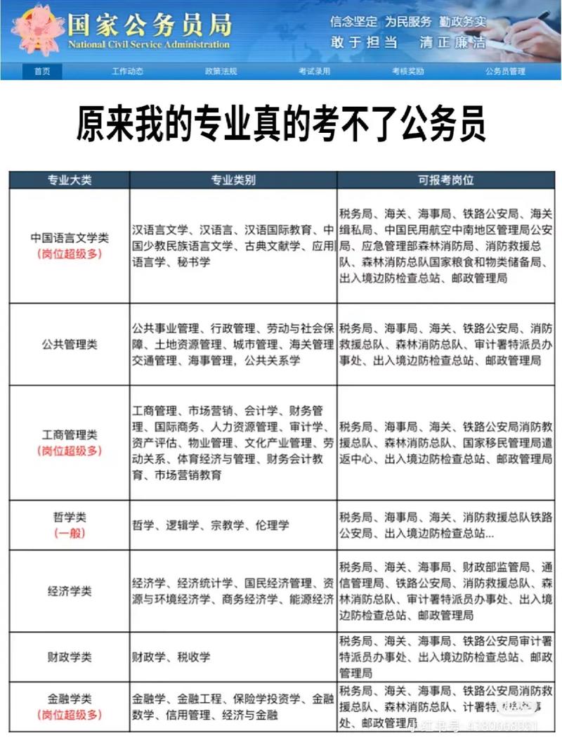
国家公务员考试专业对照表
026年国家公务员考试专业分类目录对照表(部分示例)如下: 哲学类本科专业包括:哲学、逻辑学、宗教学、伦理学。该类别主要涉及哲学基础理论、逻辑推理及宗教伦理研究,适合报考要求人文素养或理论分析能力的岗位。
025年国家公务员考试专业分类目录及对照表要点如下:权威依据与使用原则:不同学历层次有对应借鉴目录。本科参照《普通高等学校本科专业目录(2024年版)》,含基本专业及特设专业;研究生有单列目录;专科适用于基层岗位。特殊系统目录方面,国税系统单独发布目录,外交部、海关总署等默认采用教育部目录。
026年国家公务员考试专业目录对照表涵盖哲学、经济学、财政学、金融学、经济与贸易、法学等多个学科类别,具体分类如下:哲学类本科专业包括哲学、逻辑学、宗教学、伦理学。该类别主要涉及哲学基础理论、逻辑推理及伦理道德研究,适合报考要求理论分析能力的岗位。
国家公务员考试没有统一的学历专业分类标准,其专业分类不统一,部分省份给出本省公务员考试专业分类目录,有的借鉴教育部标准,有的不提专业相关内容,考生报考时需以招考单位实际要求为准。
以下是2025年国家公务员考试专业对照表的主要内容:热门专业分类及招录方向包含经济学类、法学类、计算机类、中国语言文学类、财政学类等专业。如经济学类包含经济学、经济统计学等,招录单位有财政、税务等;法学类涵盖法学、知识产权等,主要招录单位为司法部、法院等。

最适合考公务员的20大专业!解读适合男女生的不同岗位
〖壹〗、最适合考公务员的20个专业为会计学、财政学、法学、财务管理、经济学、审计学、计算机科学与技术、金融学、工商管理、统计学、英语、新闻学、世界经济与贸易、软件工程、网络工程、行政管理、信息安全、金融工程、人力资源管理、汉语言文学。
〖贰〗、最适合考公务员的20个专业包括会计学、财政学、法学、财务管理、经济学、审计学、计算机科学与技术、金融学、工商管理、统计学、英语、新闻学、世界经济与贸易、软件工程、网络工程、行政管理、信息安全、金融工程、人力资源管理、汉语言文学。
〖叁〗、最适合考公务员的20大专业包括会计学、财政学、法学、财务管理、经济学、审计学、计算机科学与技术、金融学、工商管理、统计学、英语、新闻学、世界经济与贸易、软件工程、网络工程、行政管理、信息安全、金融工程、人力资源管理、汉语言文学。
〖肆〗、热门专业:汉语言文学、汉语言、汉语世界教育、对外汉语、文秘、应用语言学、中国少数民族语言文学等。招录部门:海事局、海关、地震局、知识产权局、国家新闻出版广电总局等负责文书处理、文件起草、办公室事务、行政事务、新闻宣传等职位。
〖伍〗、海事局等。优势:男生在理性思维和身体素质方面具有优势,适合从事需要专业技能和身体素质的岗位。综上所述,经济学、管理学、法学、财经类、计算机类、汉语言文学类专业在公务员招录中具有更大的优势。同时,不同学历和性别的考生在选取岗位时也应充分考虑自身的优势和特点,选取适合自己的岗位。
〖陆〗、财政学 这个专业考取公务员是比较容易的,不管是文科生还是理科生都可以报考,也就是说在新高考模式下,不用担心不选物理不能报考了。这个专业也是没有性别限制的,更是不限制男生和女生都可以报考。财政学总共有4511个岗位,招录单位是税务局、财政局以及出入境边防检查总站。

盘点适合考公务员的20大专业,及对应岗位解读
最适合考公务员的20大专业包括会计学、财政学、法学、财务管理、经济学、审计学、计算机科学与技术、金融学、工商管理、统计学、英语、新闻学、世界经济与贸易、软件工程、网络工程、行政管理、信息安全、金融工程、人力资源管理、汉语言文学。
岗位适配:公安局宣传部门、城管执法局等单位的执法宣传、舆情监测、媒体沟通岗位。
最适合考公务员的20个专业包括会计学、财政学、法学、财务管理、经济学、审计学、计算机科学与技术、金融学、工商管理、统计学、英语、新闻学、世界经济与贸易、软件工程、网络工程、行政管理、信息安全、金融工程、人力资源管理、汉语言文学。
对应专业:多个专业都有机会报考此类职位,例如行政管理专业,学习管理学原理、宪法学、政治学原理、行政学原理、微观经济学、项目管理、公共经济学、经济法、领导学、财务管理学、地方政府与政治、市政管理学等课程,可在行政执法等对身体素质有一定要求的岗位工作;法学专业也可报考相关执法岗位。
适合考公务员的专业会计学:修学年限3年,授予管理学学士学位。主要课程包括工商管理、经济学、法学、中级财务会计、高级财务会计等。在公务员招考中,财务、审计等岗位需求大。汉语言文学:修学年限3年,授予文学学士学位。主要课程有语言学概论、古代汉语、现代汉语等。
关于考公务员的岗位对应专业和公务员考试岗位专业对照表的介绍到此就结束了,不知道你从中找到你需要的信息了吗 ?如果你还想了解更多这方面的信息,记得收藏关注本站。
