本篇文章给大家谈谈ai高考志愿填报助手在线,以及ai高考志愿填报助手在线登录对应的知识点,文章可能有点长,但是希望大家可以阅读完,增长自己的知识,最重要的是希望对各位有所帮助,可以解决了您的问题,不要忘了收藏本站喔。
【保姆级教程】实测天工AI高考报志愿专家效果如何?(附实操过程+效果...
首先,在浏览器地址栏输入http://,回车进入天工AI官方网站。或者在应用商店下载“天工”APP,以及微信搜索【天工AI智能助手】小程序,均可进入天工AI平台。
通过浏览器输入 tiangong.cn 或在应用商店下载“天工”APP,用户便能直接进入天工AI官方网站或应用。主页突出高考专题内容,提供AI搜索、排名榜、查大学、日程表、分数线、AI志愿填报助手等服务,全面助力高考志愿填报。天工AI还推出预估成绩生成高考志愿报告功能,帮助学生根据自身情况规划志愿。
打开手机应用商店,搜索“天工”,找到天工App后点击安装。安装完成后,打开天工App。进入AI图片生成界面 在天工App主页,点击顶部菜单【对话】,然后点击列表菜单【AI 图片生成】。输入图片描述并生成 在底部文本框输入图片描述内容,例如:“一只可爱的猫咪,3D卡通风格,纯白背景,表情包”。

4款免费AI高考志愿神器,打破信息差,填志愿不再盲目!
阿里——夸克高考AI智能填志愿 如何打开:需下载夸克浏览器,可通过夸克网盘(链接:https://pan.quark.cn/s/8b313ef1e191)或官方网站链接(https://b.quark.cn/apps/qkhomepage_twofoufeb/routes/model)下载。打开夸克浏览器后,找到并打开夸克高考功能。
推荐以下几款填志愿软件:高考志愿填报推荐、高考志愿202圆梦志愿、师大中高升学规划小程序、蝶变志愿、优志愿。高考志愿填报推荐:这是一款方便实用的高考志愿填报APP。
当贝AI DeepSeek-R1满血版是2025年高考生志愿填报的优质辅助工具,其功能全面、数据权威且完全免费,能有效帮助考生科学规划志愿。具体优势如下:数据支持与分析能力突出接入顶尖AI模型DeepSeek-R1满血版,提供历年录取分数线、招生政策、专业就业方向及发展潜力等全面数据。
打开华为浏览器,进入“高考季”频道,找到小艺高考Agent,点击“聊志愿”,输入你的地区、选科类型和高考成绩,AI将基于海量数据,为你提供“冲一冲”“稳一稳”“保一保”的院校推荐。这些推荐不仅附带了录取概率、往年分数线等硬核数据,而且信息量满满,条理清晰,让你在填报志愿时更加省心。
确实,近来市面上的四款头部AI高考志愿助手在实际应用中均存在局限性,不能完全替代人工决策。具体来说:数据全面性差异:百度、夸克、QQ浏览器:提供了较为全面的数据,包括历年分数、招生计划、学费、专业细分等,有助于考生和家长更全面地了解院校信息。
优志愿APP:提供AI智能填志愿服务,其数据权威性与实时性高,拥有多种算法与功能创新,能够为用户提供个性化的志愿填报建议。阳光高考网:教育部直属平台,整合官方录取数据、就业分析、心理测评等资源,支持“冲稳保”智能推荐,且完全免费,无广告干扰,为用户提供一个纯净的志愿填报环境。

百度ai智能报志愿怎么使用
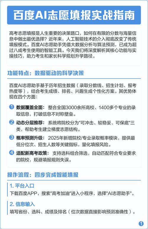
步骤一:进入AI志愿助手打开百度APP,在高考服务相关入口中找到并点击AI志愿助手功能模块。步骤二:填写基础信息进入AI志愿助手页面后,需选取所在城市,并补充高考分数、选科组合等关键信息,确认无误后点击完成。系统将基于这些数据启动智能匹配算法。
打开百度高考AI志愿助手的步骤如下:启动百度应用并进入主页:首先,确保手机上已安装百度应用,点击图标启动应用,进入其主页界面。进入搜索页面并输入关键词:在百度主页中,找到位于顶部或中部的搜索框,点击后进入搜索页面。在搜索框内输入关键词【高考】,这是触发高考相关功能入口的关键操作。
第一步:进入百度高考页面打开手机上的百度应用,进入首页后,在搜索栏下方或功能菜单中找到“高考”入口并点击。第二步:启动AI志愿助手在高考专题页面中,找到“AI志愿助手”功能模块(通常以醒目图标或文字形式呈现),点击进入。
百度高考AI志愿助手的使用步骤如下: 打开软件并进入AI志愿助手页面首先确保设备已安装百度APP(版本110及以上),打开软件后进入高考相关页面,点击【AI志愿助手】入口。

百度ai志愿填报助手怎么打开
步骤一:进入AI志愿助手打开百度APP,在高考服务相关入口中找到并点击AI志愿助手功能模块。步骤二:填写基础信息进入AI志愿助手页面后,需选取所在城市,并补充高考分数、选科组合等关键信息,确认无误后点击完成。系统将基于这些数据启动智能匹配算法。
启动AI志愿助手:在志愿填报页面中,找到“AI志愿助手”功能入口,点击后即可进入AI志愿助手的使用界面。填写高考分数信息:根据页面提示,准确填写个人的高考分数等相关信息,填写完成后点击“完成”按钮。完成上述步骤后,即可开始使用百度AI志愿助手进行志愿填报的相关操作。
打开AI志愿助手:在高考专题页面中,点击【AI志愿助手】按钮。填写信息:选取高考省份:根据实际所在省份进行选取。选取批次:如本科一批、本科二批等。选取可选科目:根据高考选科情况选取对应科目。输入考试分数:填写预估或实际高考分数。点击【完成】:确认信息无误后提交。
打开百度高考AI志愿助手的步骤如下:启动百度应用并进入主页:首先,确保手机上已安装百度应用,点击图标启动应用,进入其主页界面。进入搜索页面并输入关键词:在百度主页中,找到位于顶部或中部的搜索框,点击后进入搜索页面。在搜索框内输入关键词【高考】,这是触发高考相关功能入口的关键操作。
打开软件并进入AI志愿助手页面首先确保设备已安装百度APP(版本110及以上),打开软件后进入高考相关页面,点击【AI志愿助手】入口。

百度高考AI志愿助手在哪儿怎么打开
〖壹〗、打开百度高考AI志愿助手的步骤如下:启动百度应用并进入主页:首先,确保手机上已安装百度应用,点击图标启动应用,进入其主页界面。进入搜索页面并输入关键词:在百度主页中,找到位于顶部或中部的搜索框,点击后进入搜索页面。在搜索框内输入关键词【高考】,这是触发高考相关功能入口的关键操作。
〖贰〗、步骤一:进入AI志愿助手打开百度APP,在高考服务相关入口中找到并点击AI志愿助手功能模块。步骤二:填写基础信息进入AI志愿助手页面后,需选取所在城市,并补充高考分数、选科组合等关键信息,确认无误后点击完成。系统将基于这些数据启动智能匹配算法。
〖叁〗、第一步:进入百度高考页面打开手机上的百度应用,进入首页后,在搜索栏下方或功能菜单中找到“高考”入口并点击。第二步:启动AI志愿助手在高考专题页面中,找到“AI志愿助手”功能模块(通常以醒目图标或文字形式呈现),点击进入。
〖肆〗、找到AI志愿助手入口在百度APP的高考相关功能板块中,定位并点击【AI志愿助手】选项,进入功能主页面。编辑个人信息进入页面后,点击【编辑】按钮,进入信息填写环节。此步骤需确保设备网络连接正常,避免因网络问题导致信息提交失败。

百度如何使用AI匹配志愿
〖壹〗、步骤一:进入AI志愿助手打开百度APP,在高考服务相关入口中找到并点击AI志愿助手功能模块。步骤二:填写基础信息进入AI志愿助手页面后,需选取所在城市,并补充高考分数、选科组合等关键信息,确认无误后点击完成。系统将基于这些数据启动智能匹配算法。
〖贰〗、打开百度APP:点击桌面【百度】图标,启动应用。进入高考专题页面:在百度搜索栏输入“高考”,点击进入高考专题页面。打开AI志愿助手:在高考专题页面中,点击【AI志愿助手】按钮。填写信息:选取高考省份:根据实际所在省份进行选取。选取批次:如本科一批、本科二批等。
〖叁〗、打开软件并进入AI志愿助手页面首先确保设备已安装百度APP(版本110及以上),打开软件后进入高考相关页面,点击【AI志愿助手】入口。
〖肆〗、通过搜索框间接进入:若首页未显示入口,点击顶部【搜索框】进入搜索页面。在搜索框中输入【AI志愿助手】,点击右侧【百度一下】按钮提交搜索请求。在搜索结果页面中,找到官方认证的【AI志愿助手】入口(通常为首位或带官方标识的链接),点击即可进入功能页面。
〖伍〗、使用ai志愿助手预测名次,可按以下步骤操作:进入ai志愿助手功能:在百度APP中输入“高考”进行搜索,在搜索结果中找到并进入ai志愿助手功能。输入个人信息:进入ai志愿助手首页后,点击右侧编辑按钮,根据页面提示依次输入自己的省份、批次、科目、分数等关键信息,输入完成后点击完成。
关于ai高考志愿填报助手在线和ai高考志愿填报助手在线登录的介绍到此就结束了,不知道你从中找到你需要的信息了吗 ?如果你还想了解更多这方面的信息,记得收藏关注本站。
