本篇文章给大家谈谈2023年高考英语卷题型,以及2023年英语新高考题型对应的知识点,文章可能有点长,但是希望大家可以阅读完,增长自己的知识,最重要的是希望对各位有所帮助,可以解决了您的问题,不要忘了收藏本站喔。
2023年高考全国新高考Ⅰ卷英语及答案(适用地区山东、广东、湖南、湖北...
〖壹〗、以下是2023年高考全国新高考Ⅰ卷英语的部分内容,适用于山东、广东、湖南、湖北、河北、江苏、福建和浙江地区的考生:考试资料概览:请注意,这里提供的只是部分内容,完整的电子版考试资料详细如下:这些信息来源于权威来源:【2023全科高考真题及答案汇总】,确保了信息的准确性。
〖贰〗、023年全国新高考英语试题(新课标1卷)的难度被不少考生称为近年来最具有挑战性的一次,特别是听力和阅读理解部分。英语听力部分着重考察语言的实际应用能力,英美双音混用和非标准发音如英式发音的连读、吞音,以及加快的语速,对部分学生理解题意构成困扰。
〖叁〗、023年新高考全国一卷英语真题分析指出,这次考试难度明显提升,题型设计仿佛带有名校模拟题的风格。以下是对各部分的详细解读: 听力: 听力部分由于缺乏现场音频,难以全面评估,但学生反映难度较大,尤其是混合英美发音和生词干扰。建议日常练习中适应不同口音,广泛接触各种英文音频。
〖肆〗、使用地区:内蒙古、陕西、甘肃、青海、宁夏、新疆、江西、河南(12省区)试卷科目:语文、数学、外语、文综、理综 新高考全国Ⅰ卷:3+1+2/3+3 使用地区:山东、广东、湖南、湖北、河北、江苏、福建、浙江(8省)试卷科目:语文、数学、外语、物理、化学、生物、政治、历史、地理、信息技术等。

2023年高考英语全国卷一的题型是什么?
〖壹〗、023全国高考英语有四套卷子:全国Ⅰ卷:『1』题型:听力、阅读理解、完形填空、任务型阅读、写作。『2』特点:难度适中,题目涵盖各个知识点,注重考察基础能力和语言运用能力。全国Ⅱ卷:『1』题型:听力、阅读理解、完形填空、任务型阅读、写作。
〖贰〗、023年新高考全国一卷英语真题的难度较往年有所提升,整体风格偏向于考察学生的综合英语能力和深度理解能力。以下是对各个题型的详细分析:听力 难度分析:听力部分难度较高,主要体现在英美发音的混合使用上,这增加了学生的辨识难度。同时,生词、连读、吞音等因素也对学生的听力理解造成了干扰。
〖叁〗、023年新高考全国一卷英语真题分析指出,这次考试难度明显提升,题型设计仿佛带有名校模拟题的风格。以下是对各部分的详细解读: 听力: 听力部分由于缺乏现场音频,难以全面评估,但学生反映难度较大,尤其是混合英美发音和生词干扰。建议日常练习中适应不同口音,广泛接触各种英文音频。
〖肆〗、023年新高考全国一卷英语真题分析如下:听力:难度提升:学生普遍反映听力部分难度较大,尤其是混合英美发音和生词干扰增加了理解难度。建议:日常练习中应适应不同口音,广泛接触各种英文音频以提高听力理解能力。
〖伍〗、以下是2023年高考全国新高考Ⅰ卷英语的部分内容,适用于山东、广东、湖南、湖北、河北、江苏、福建和浙江地区的考生:考试资料概览:请注意,这里提供的只是部分内容,完整的电子版考试资料详细如下:这些信息来源于权威来源:【2023全科高考真题及答案汇总】,确保了信息的准确性。

2023高考英语北京卷,阅读D篇难度很大,试题解析附全文中文翻译
B. ALife和AI有共同特点解析:文章第三段提到人工智能可以被看作是ALife的近亲,因为两个领域的研究人员都对“开放式演化”的概念着迷。这表明ALife和AI在某些方面具有共同特点。3 下面哪个标题最适合这篇文章?C. 生命是未定义的。
试题:1 作者在文中一开始描述了什么现象?A. 现在小公园很流行。B. 城市中难以找到野地环境。C. 许多城市人口过剩。D. 人们喜欢住在接近大自然的地方。研究人员为什么要把参与者提交的体验总结编成类别?A. 比较不同类型的公园参观者。B. 解释公园为什么吸引游客。C. 分析公园的主要特点。
考点解析2024新高考全国II卷英语阅读理解D篇 这篇阅读理解文章主要围绕一本名为《设计人工智能:顺应人工智能生活的计划》的书籍展开,讨论了人工智能的发展、影响以及应对策略。
023高考英语北京卷试卷分析,完形填空,附中文翻译 此次完形填空题的难度相比10年前稍有下降,难度水平与各地省会城市的中考题相仿,未出现特别高难度的单词,词组短语以高频和初中的为主。这篇文章讲述了害羞学生在课堂上讲话被罚写检讨,结果却因文字幽默而受到大家欢迎的故事。

2023高考英语阅读理解9大题型+解题技巧(超全面)家长转给孩子!
023高考英语阅读理解涵盖九大题型,掌握对应解题技巧可有效提升正确率,具体如下:主旨大意题题型特点:题目通常询问文章的中心思想、段落主旨或最佳标题,选项多为概括性语句。解题技巧:重点关注文章首尾段及段落首句,这些位置常包含主题句。避免选取以偏概全或过于细节化的选项,优先选取涵盖全文核心内容的表述。
理解原文,把握要点 仔细阅读原文:在读后续写前,务必仔细阅读原文,确保理解故事情节、人物关系、情感色彩以及关键细节。提炼关键信息:用简短的语言提炼出原文的主要情节、人物特点和环境背景,为续写做好铺垫。
语境记忆:在语境中记忆单词是比较高效的方法之一。这份资料通过短文的形式,让学生在阅读过程中自然而然地记住单词,提高记忆效率。实用性强:短文中的词汇和句型都是高考英语中常见的,学生可以直接将这些内容应用到写作和口语中,提升英语综合能力。
As the sun rose the next morning, she felt a renewed sense of hope and determination.第二天早上太阳升起时,她感到了一种新的希望和决心。
细节理解方法:定位原文具体句子,对比选项与原文的差异(如偷换概念、无中生有)。示例:若原文说“A事件发生在春季”,选项改为“夏季”,则为错误。技巧:标记关键信息(如时间、地点、数字),便于快速核对。
资料内容:该语料库包含了最新、超全面的英语考点知识,适合高考学生使用。通过16周的晨读晚诵计划,学生可以系统地复习和巩固英语知识,提高语言运用能力。资料特点:全面性:覆盖了高考英语的各个方面,包括词汇、语法、阅读理解、写作等。实用性:资料内容紧密结合高考考点,有助于学生提高应试能力。

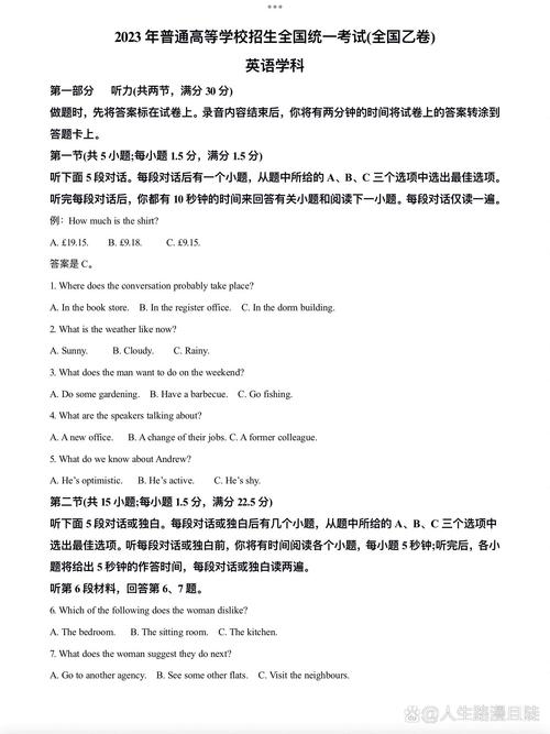
2023高考英语全国乙卷试卷分析,阅读A篇,做对容易,看懂不易
〖壹〗、023高考英语全国乙卷阅读A篇试卷分析如下:文章内容与难度 聚焦议题:文章聚焦于医疗领域,围绕女性、有色人种、女扮男装者争取医生职业权利的议题展开,内容较为陌生且具有深度。 词汇挑战:文章中充斥着医学专业术语与冷门词汇,对考生的词汇量要求较高。
〖贰〗、023高考全国乙卷英语阅读A篇,题面简洁,得分容易,却挑战了考生的阅读理解能力。文章聚焦于医疗领域,围绕女性、有色人种、女扮男装者争取医生职业权利的议题,内容对考生而言较为陌生。文章中充斥着医学专业术语与冷门词汇,对词汇量要求较高。
〖叁〗、021年高考英语全国乙卷试卷分析(硬核上手版)整体难度与命题趋势2021年高考英语全国乙卷整体难度较去年略有提升,主要体现在语法填空和阅读理解部分,而短文改错、七选五和完形填空难度适中或略有下降。

全国2023年高考英语有几套试卷呢?
023全国高考英语有四套卷子:全国Ⅰ卷:『1』题型:听力、阅读理解、完形填空、任务型阅读、写作。『2』特点:难度适中,题目涵盖各个知识点,注重考察基础能力和语言运用能力。全国Ⅱ卷:『1』题型:听力、阅读理解、完形填空、任务型阅读、写作。
023年高考一共会有七套试卷,具体分类以及使用省份情况如下:新高考全国Ⅰ卷。使用新高考全国1卷试卷的省份有山东、河北、湖南、湖北、广东、福建、江苏以及浙江省,当然这8个省份仅限于语文、数学和外语采用新高考全国1卷,其余科目是自主命题。
在2023年高考上总共有7套试卷,分别为全国甲卷、全国乙卷、新高考一卷、新高考二卷,北京卷、天津卷、上海卷。全国甲卷:云南、广西、贵州、四川、西藏。全国乙卷:河南、山西、江西、安徽、甘肃、青海、内蒙古、黑龙江、吉林、宁夏、新疆、陕西。
023年全国高考一共有7套试卷。各省高考用卷:2023年除了浙江省高考试卷有所调整外,其余各省市采用的试卷基本与2022保持一致,浙江省语数外三科由原来的自主命题变为采用新高考一卷。
关于2023年高考英语卷题型和2023年英语新高考题型的介绍到此就结束了,不知道你从中找到你需要的信息了吗 ?如果你还想了解更多这方面的信息,记得收藏关注本站。
