本篇文章给大家谈谈2023年日语高考真题及答案听力,以及2021年日语高考听力答案对应的知识点,文章可能有点长,但是希望大家可以阅读完,增长自己的知识,最重要的是希望对各位有所帮助,可以解决了您的问题,不要忘了收藏本站喔。
对2023春考日语卷的思索
〖壹〗、结语:2023春考日语卷的难度跃升是高考小语种改革的重要信号,学生需摒弃“临时突击”思维,建立“基础-强化-冲刺”的长线备考体系;教师需主动对接考试趋势,优化教学内容与方法;政策制定者则需完善配套支持措施,确保改革平稳落地。唯有多方协同,方能应对未来日语高考的更高挑战。
〖贰〗、023届上海春考学生案例19的核心问题在于春考未达控分线(253分),需通过总结经验、针对性提升学科能力,以秋考为目标冲击上海民办二本。 以下是具体分析与建议:春考失利原因分析整体成绩与群体分布 春考总分252分及以下考生约13000人,占25%,其中普高和民办高中占比可能较高。
〖叁〗、重点突破难题:针对11120-21-3等题型(共30分),需掌握知识点综合应用,争取拿到10分。基础巩固:确保基础题和中档题(约占120分)零失误,为难题突破提供容错空间。难度适应:秋考难度略高于春考,可通过练习二模卷提前适应。
〖肆〗、025年上海春考数学试卷评析 2025年上海春考数学试卷整体难度适中,介于2023年和2024年春考难度之间。以下是对试卷各部分的详细评析:填空题部分 1-10题:这些题目非常常规,属于送分题。对于大多数考生而言,这些题目应该能够轻松解是建立考试信心的好开端。

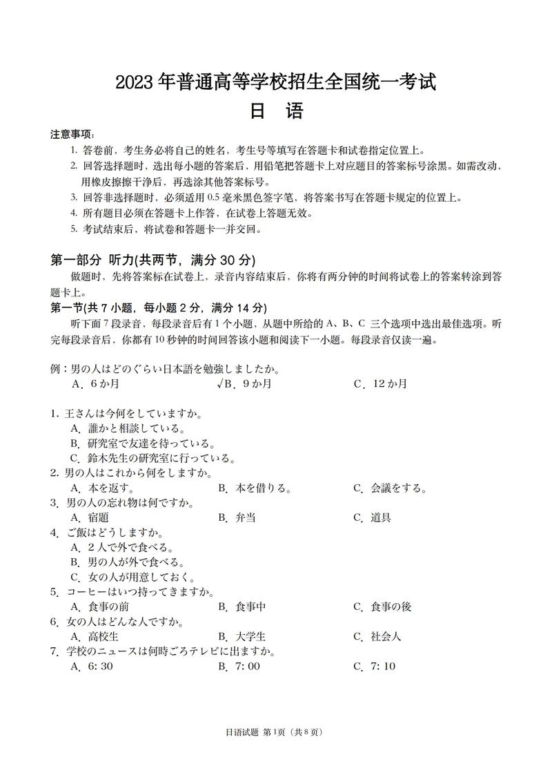
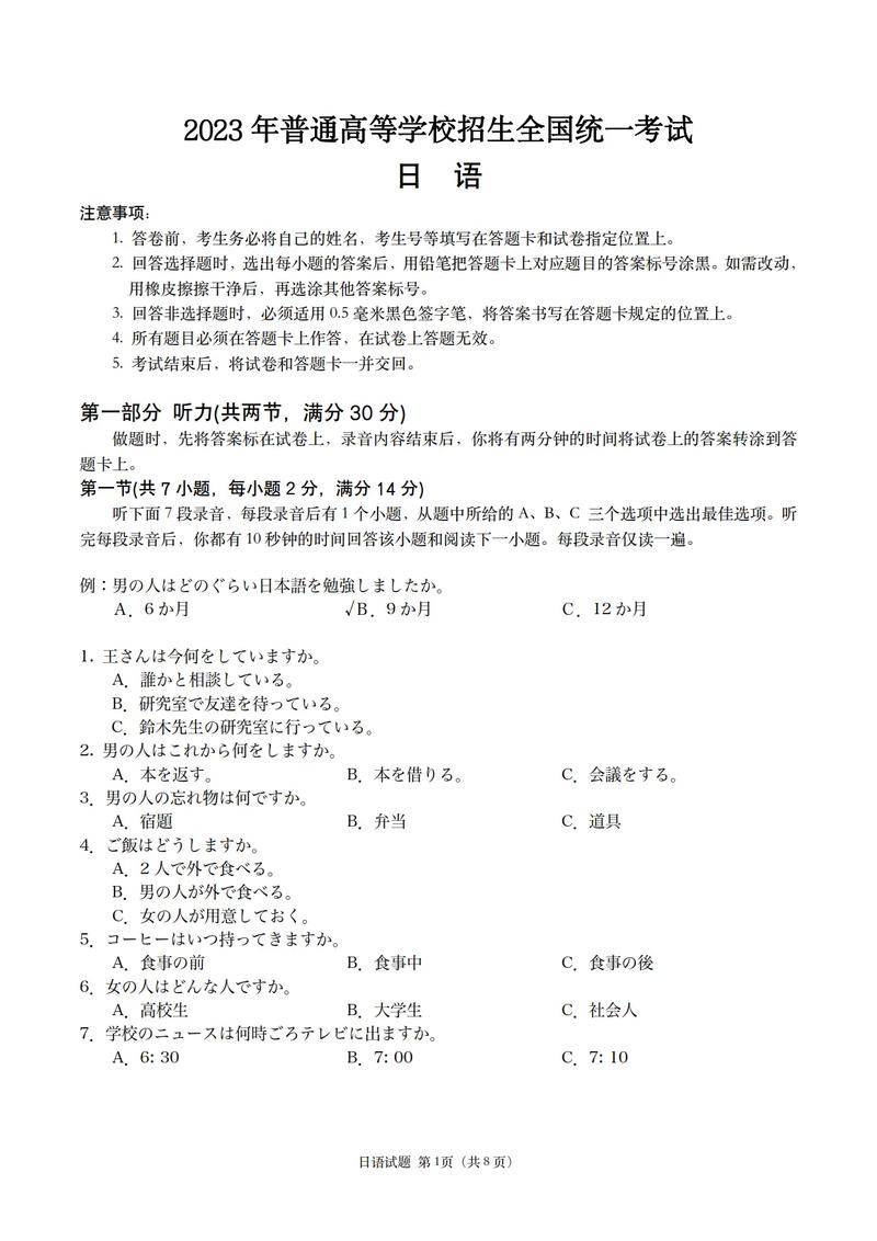
2023高考日语卷深度解析(11)
〖壹〗、正确答案:D(だし)解析:本题考查助词及接续助词的用法,需结合句意和语法规则选取最合适的选项。题干句子为:“今日は午後から雨_、家でのんびりとアニメでも见ようか。
〖贰〗、解析:题目核心:本题考查日语量词的正确使用,要求根据语境选取与“猫”匹配的量词。选项分析:A. 匹(ひき):用于小型动物(如猫、狗、兔子等),是“猫”的常用量词,符合题意。B. 枚(まい):用于扁平物体(如纸张、衣服等),与动物无关,排除。
〖叁〗、正确答案:D解析:本题考查日语语法中助词「つもり」的用法,需结合句意和选项逐一分析:A. ため「ため」表示目的或原因,常见搭配为「~ために」(为了……)或「~ための」(……的原因)。若填入句子,意为“为了说的发言”,语义不通,且无法表达“后悔”的逻辑关系。结论:不符合语境,排除。
〖肆〗、政策层面:建立难度预警机制:教育部门可联合日语教学专家,每年发布高考日语难度系数报告,指导学校调整教学计划。推动资源均衡化:通过线上平台共享优质课程(如N2语法微课、听力真题解析),缩小城乡、校际差距。
〖伍〗、试卷难度优势:高考日语命题难度比英语低5至10个百分点,主要体现在词汇量要求、语法复杂度及题型设计上,为英语薄弱考生提供提分空间。
〖陆〗、高考日语的利弊可从以下方面进行深入剖析:高考日语的利借鉴人数少,压力相对较小高考外语默认选取英语,日语考生属于少数群体,备考压力较小。日语考场独立,听力单独播放,比英语喇叭播放更清晰。

2023高考日语卷深度解析(24)
解析:题目核心:本题考查日语量词的正确使用,要求根据语境选取与“猫”匹配的量词。选项分析:A. 匹(ひき):用于小型动物(如猫、狗、兔子等),是“猫”的常用量词,符合题意。B. 枚(まい):用于扁平物体(如纸张、衣服等),与动物无关,排除。
正确答案:D(だし)解析:本题考查助词及接续助词的用法,需结合句意和语法规则选取最合适的选项。题干句子为:“今日は午後から雨_、家でのんびりとアニメでも见ようか。
正确答案:D解析:本题考查日语语法中助词「つもり」的用法,需结合句意和选项逐一分析:A. ため「ため」表示目的或原因,常见搭配为「~ために」(为了……)或「~ための」(……的原因)。若填入句子,意为“为了说的发言”,语义不通,且无法表达“后悔”的逻辑关系。结论:不符合语境,排除。

2023年12月JLPT(N1/N2)真题&答案解析免费领!快来对答案吧~
〖壹〗、总结2023年12月JLPT考试真题及答案进行中,包含NN2等级。欲获取完整版真题,请联系下方顾问老师微信。JLPT考试采用“尺度得分”机制,题目难易度依据考生正确率判定,而非固定分值。答案仅用于心安,避免因未知分值产生发挥失常的错觉。理解“尺度得分”机制可解释为何正确率低者仍可能满分。
〖贰〗、如果你渴望了解自己的N1答案是否正确,这里是你寻找答案的地方。深入解析、精准答案,助你清晰把握N1考试的关键点。同样地,对于N2的应试者,我们同样准备了详细的答案解析。从词汇、语法到阅读理解,全方位覆盖,帮助你全面评估自己的实力。对于需要完整版真题和解析的考生,我们提供免费领取的服务。
〖叁〗、此刻,我们既感到如释重负,又对结果心生忐忑。为助大家一臂之力,总结了2022年12月日本语能力考(JLPT)的借鉴答案,特别为NN2等级提供,仅供考后核对借鉴。答案已备好,希望大家能通过对比,对自我表现有更清晰的认识。NN2的答案内容已在页面中展示。

高考日语备课分享会|4位老师十分钟一套卷子分享(共四套)
〖壹〗、湘雅名校试卷(曹老师分享)题型特点 单选难度不高,但题目精致,如39题“首になる”,可借此补充与身体部位相关的短语,符合高考日语难度上升趋势。语法题存在语法简单但单词难的情况。阅读部分较为绕,如61题,需仔细分析原文,正确答案为“ようになる”,而非易误选的“ことになる”。
〖贰〗、从高二下学期期中开始,我正式踏上了日语学习的征程。在芥末高考日语的帮助下,我不仅在短时间内迅速提升了日语水平,还得到了学业规划老师的悉心指导。经过一年半的努力,我成功达到了N2水平,并在高考中取得了136分的优异成绩。虽然没达到我预计的140分,但我已经非常满意了。
〖叁〗、正如妮妮老师通过持续努力实现逆袭,日语教师需以“终身学习”为底色,在应对挑战中不断突破自我,最终成为学生成长路上的引路人。
〖肆〗、候考期间可看书备课,建议提前吃饱饭,避免饥饿影响状态。抽考题到正式面试前抽题室抽取考题,备课室备课20分钟。考题来源:《大家的日语》上下册(课文型、例文、单词)《标准日本语》初级上下册(基本课文部分、单词表部分)《大家的日语》考题占比逐渐增加,需两者兼顾。
关于2023年日语高考真题及答案听力和2021年日语高考听力答案的介绍到此就结束了,不知道你从中找到你需要的信息了吗 ?如果你还想了解更多这方面的信息,记得收藏关注本站。
