本篇文章给大家谈谈2023年日语高考真题及答案doc,以及2023高考日语会越来越难吗对应的知识点,文章可能有点长,但是希望大家可以阅读完,增长自己的知识,最重要的是希望对各位有所帮助,可以解决了您的问题,不要忘了收藏本站喔。
2023年高考日语真题考查了哪些日语考点?单选部分逐题分析!
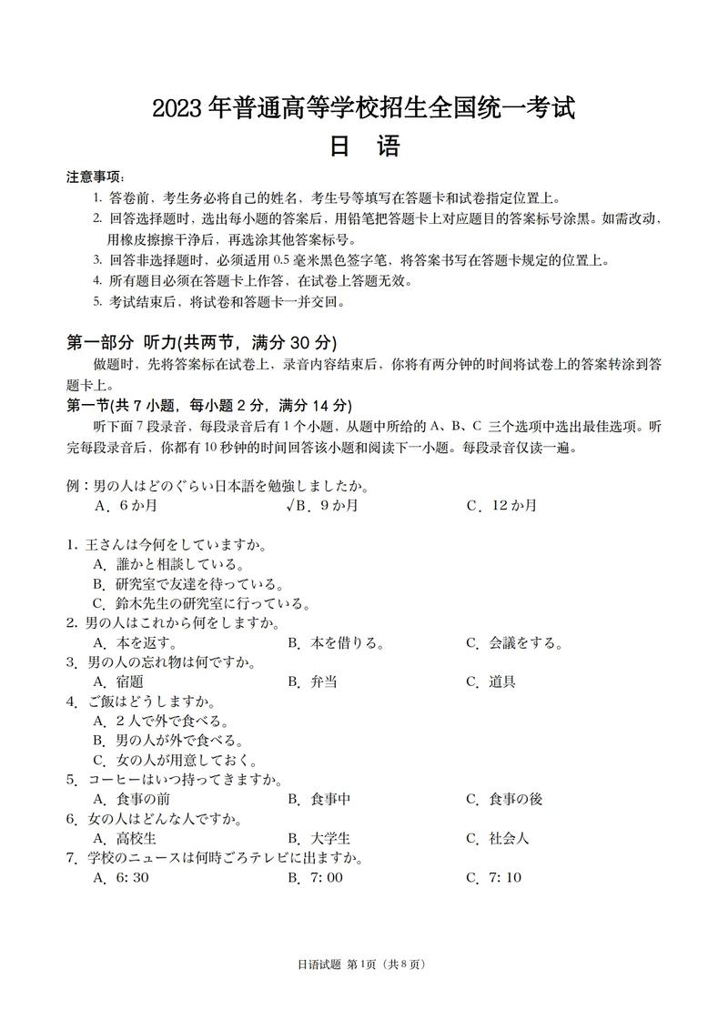
023年高考日语单选部分主要考查了助词、动词变形、句型、时态、敬语、副词、接续词、数量词、形式名词等基础性日语考点。以下是对单选部分逐题分析:第1题:考查助词用法,如「に」表示动作的对象或着落点等常见用法,需要学生准确判断助词在句子中的语义功能。
核心考点:动词形态辨析本题聚焦日语动词四种特殊形态的语义差异,需结合语境判断最贴切的表达:D.寝られている:可能态被动形式,实际为“寝られる”的连用形+ている。
寒暄语考点53题答案:C 解析:A选项意为“欢迎回来”;B选项意为“拜托”;C选项意为“留神、注意、加小心”;D选项意为“失礼”。根据语境,此处应选C。
正确答案:B(たびに),句子意思为“我正在努力,我相信每次失败都会有长进”。
正确答案:B 解析:本题考查副词的辨析,属于高考日语中常见的词汇题,要求根据语境选取最合适的副词。题干的意思是“那个人是一旦决定要做,就会( )做下去的人”,需要选取一个能够表达“持续、不偏离目标”含义的副词。A. はっきり 含义:清清楚楚、清晰、痛快、分明。
023年高考日语考前必看解题技巧涵盖听力、日语知识运用、阅读和写作四大部分,同时需注意考场策略与心态调整。具体内容如下:听力部分16分以下的同学 掌握时间词(年月日、星期、钟点数),区分时间点和时间段。掌握地点词(京阪神、主要国家名、城市名),重点关注北海道等相关地点词。

日语语法丨2023高考日语真题+答案
寒暄语考点53题答案:C 解析:A选项意为“欢迎回来”;B选项意为“拜托”;C选项意为“留神、注意、加小心”;D选项意为“失礼”。根据语境,此处应选C。翻译:甲:“我走了” 乙:“路上小心,一路顺风”べきだ考点25题答案:A 解析:“べき”表示“应该做某事”,“はず”表示推测“应该是…”。
结论:题目区分度不足,未能有效考察高阶语法辨析能力。对比往年:历年真题常结合近义语法设计陷阱(如“ておく”与“てある”的自动词/他动词区分),或通过复杂语境增加难度。本题语境过于直白,未体现“疲劳”与“入睡”的深层逻辑关联(如“即使环境嘈杂也能睡着”),进一步降低难度。
正确答案:B(たびに),句子意思为“我正在努力,我相信每次失败都会有长进”。

2023高考日语卷深度解析(13)
〖壹〗、023高考日语卷深度解析『13』答案为B,句子含义是“孩子如果累了,在哪里都能睡着”。以下从选项含义、语法功能及题目设计角度展开分析:核心考点:动词形态辨析本题聚焦日语动词四种特殊形态的语义差异,需结合语境判断最贴切的表达:D.寝られている:可能态被动形式,实际为“寝られる”的连用形+ている。
〖贰〗、023年高考日语单选部分主要考查了助词、动词变形、句型、时态、敬语、副词、接续词、数量词、形式名词等基础性日语考点。以下是对单选部分逐题分析:第1题:考查助词用法,如「に」表示动作的对象或着落点等常见用法,需要学生准确判断助词在句子中的语义功能。
〖叁〗、解析:“颜を出す”是“露面”,“~てくる”表示“做完某事回来”。翻译:前几天,我去参加了孙子的运动会。30题答案:B 解析:“~ておく”是“事前准备”的意思,为了某个目的“事先做好某事(放着,备着,等着…)”。翻译:这个香蕉先放在这里了,别忘记吃哦。

2023年12月JLPT日语能力考N2答案+估分
答案及估分图片展示 由于直接展示完整答案图片可能涉及版权问题,且图片内容较多不便在此展示。但考生可以通过以下方式获取相关图片:访问官方或可靠的第三方网站,查找并下载2023年12月JLPT日语能力考N2的答案及估分图片。在社交媒体或论坛中搜索相关话题,可能会有考生分享自己的答案及估分图片。
根据JLPT的评分规则,每道题的分数可能不同。你可以使用估分器或手动计算你的得分。借鉴估分器:估分器通常会根据你的答案和官方答案进行匹配,并给出预估的分数范围。你可以使用美森网校等教育机构提供的估分器进行估算。理解分数范围:估分器给出的分数范围通常是一个区间,表示你的得分可能在这个范围内。
日语JLPT查分时间为1月下旬。历年出分时间借鉴:根据往年情况,每年12月日语能力考试的成绩查询通常在次年1月下旬进行。
关于2023年日语高考真题及答案doc和2023高考日语会越来越难吗的介绍到此就结束了,不知道你从中找到你需要的信息了吗 ?如果你还想了解更多这方面的信息,记得收藏关注本站。
