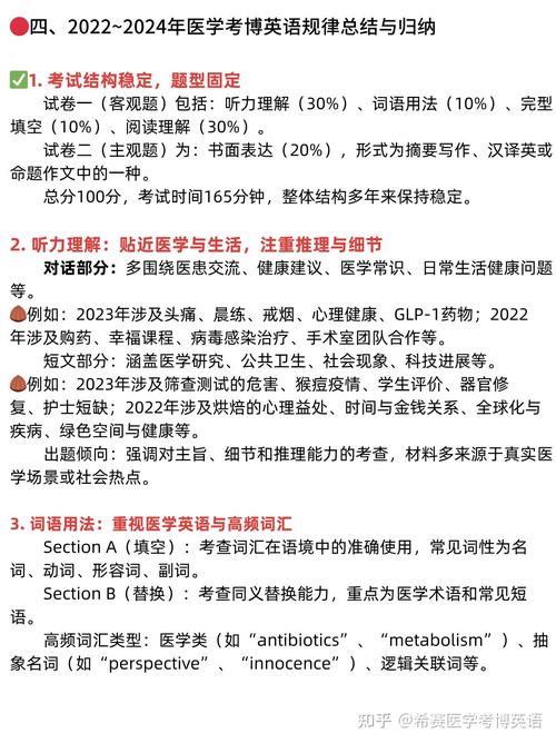
本篇文章给大家谈谈考博英语国家线,以及考博英语国家线2024对应的知识点,文章可能有点长,但是希望大家可以阅读完,增长自己的知识,最重要的是希望对各位有所帮助,可以解决了您的问题,不要忘了收藏本站喔。
少数民族骨干计划考博士的优势
少数民族骨干计划考博士的优势主要体现在竞争压力小、录取门槛低、考核方式灵活、评审标准多元及优惠政策支持等方面。 竞争压力小且成功率高该计划为国家定向培养专项招生计划,招生名额在招生单位研究生招生总规模外单列,设有专项名额保障。这意味着考生无需与普通招考考生竞争同一池子名额,竞争范围更小,录取概率显著提高。
少干计划的优势:参与少干计划的院校实力较强,选取范围较大。但需要注意的是,少干生只能在少干系统里调剂,不能调剂到统招体系。此外,参加了少干的同学取得研究生学位以后,如果考博,也要走少干的博士计划,不能统招。双少生的限制:双少生的院校选取范围较小,主要限于本省(自治区)内的院校。
少数民族高层次骨干人才计划,简称“少干计划”,具有显著优势。首先,该计划的录取政策特别优惠,如2022年的复试分数线比普通专业统考分数线低,如北京大学和中国人民大学的分数线分别下降10分和20分,即使是总分较低的考生也有降分优势。复试过程中,基本不会淘汰,保证了入选者的录取机会。

医学生考博英语不过线能考博土吗
〖壹〗、不能。英语不过线,一般情况下是不能考博士的,因为考博士对于英语是有一定要求的,一般最低要求是要通过六级,博士阶段对于英语水平是比较高的,因为需要时刻翻译外文文献并且出国交流,如果英语不过线没有过的话,那么很难被录取为博士。
〖贰〗、级英语没过在一般情况下会影响考博士的资格,但并非绝对无法考博士。大多数博士项目有英语水平要求:许多重点院校和知名大学在研究生招生时,明确规定四六级成绩不合格的学生不具备报考资格。这表明,通过四六级英语考试是攻读博士的基础门槛。
〖叁〗、考博士时英语四级没过是可以参加考试的,但通常会被直接淘汰。以下是具体分析:报名资格:当考生在报考博士时,尚未通过英语四级考试,这并不会直接阻碍其参加博士入学考试。报名资格上,英语四级并非硬性条件。实际竞争情况:然而,博士阶段的英语要求通常相当高,相当于六级甚至七级的水平。
〖肆〗、考博时英语四级未通过的学生依然可以参加考试,但面临较大挑战。尽管考博资格并不受限于英语四级成绩,但博士入学考试的英语要求往往相当于六级甚至七级水平。若英语四级尚未通过,学生在博士入学英语考试中基本难以过关,考博成功的可能性将大大降低。
〖伍〗、可以报考博士研究生,但必须参加英语考试。不过,不同学校对英语六级的要求各不相同。例如,哈尔滨工业大学(哈工大)规定,英语六级成绩需达到450分才能免试,否则需要参加英语考试,英语成绩是硬性指标。在博士招生过程中,英语成绩的重要性不言而喻。

研究生英语多少分过线
考研英语一般60分稳过线,国家线和自划线有以下区别:考研英语过线分数 考研英语分为英语一和英语二,两者由于试题类型、针对考生及难度等方面的不同,在分数要求上也有所差异。但一般来说,60分是稳过线的分数。这只是一个大致的借鉴,实际过线分数可能会因年份、报考人数、试题难度等因素而有所波动。
024年研究生英语考试过线分数因专业而异,大致范围在35分至55分之间。具体分数情况如下:文学类等专业:英语国家线预估在5055分。农学、艺术、体育等学科:英语分数线通常在35分以下。考研英语一国家线:预估在35分至55分之间,具体分数还需结合当年考试难度、报考人数等综合因素考量。
艺术类考研的英语成绩要求通常为50分。英语科目的总分为100分,国家规定的复试分数线一般在33至35分之间。然而,对于一些知名的美术学院,如中国美术学院,考研英语的分数线要求会更高,至少需要达到50分以上。艺术类研究生入学考试中,英语成绩的重要性不容忽视。
考研英语国家线一般是30-50分。一般考研英语一,即初试单科(=100分)A/B区线不会超过50分(文学类专业不超过60分)。考研英语一75分的成绩,主要说明考生掌握英语属于不错的水平,英语基础掌握与应用能力比较不错,而且研究生考试初试过程中单科成绩是过线的,基本符合复试单科线要求。

博士英语初试分数线
根据景德镇陶瓷大学2025年博士研究生招生考试初试成绩查询及成绩复核公告,学校明确划定了英语科目的合格线为45分。这一标准适用于所有博士研究生招生专业,包括美术与书法方向,未针对不同专业方向设置差异化分数线。
学术型博士研究生:公共卫生与预防医学专业的考博英语分数线为55分。这一分数线是考生在该专业申请博士研究生时需要达到的最低英语成绩要求。专业学位博士研究生:公共卫生专业学位的考博英语分数线为45分。对于希望攻读专业学位的考生来说,这一分数线是必须要达到的。
分数线为51分。通过查询希赛网显示,在2023年医学博士英语国家线为300分,换算成百分制即为51分,是根据考生提供医学统考英语分数标准对照得出来的。

医学考博英语面试分数线会低于国家线吗
〖壹〗、医学考博英语面试分数线不一定会低于国家线。具体是否低于国家线受到多种因素的影响:报考人数和招生计划:不同学校的报考人数和招生计划有所不同,这会影响分数线的设定。一些招生人数较多或竞争相对较小的院校,其分数线可能会设定得相对较低,有可能低于国家线。试卷难度:试卷难度是影响分数线的重要因素。
〖贰〗、医学考博英语面试分数线是否会低于国家线,这取决于多个因素,如报考人数、招生人数、试卷难度以及考生的得分情况。因此,实际学校的分数线可能会有所波动。一般而言,学校的复试分数线可能高于或低于国家线。国家线仅仅作为一个借鉴,表示能参加复试的英语最低要求,并不意味着达到国家线就能确保录取。
〖叁〗、会。医学博士研究生英语教学质量低,教材不科学,教学方法不够实用,师资力量不足,学生无法得到良好的英语教学,所以比国家线低。国家线就是最低考研复试线,是确定考生能否进入研究生复试的最低标准。

公安大学考博英语48分能过线吗
不能。公安大学英语分数需要满足以下条件之一,大学英语六级450分;托福大于等于80分;雅思大于等于6分;专业英语八级大于等于60分;全国公共等级英语(PETS)5级大于等于60分。博士考试没有国家线,但是博士英语的国家线每年都是不相同的,一般都是各大学自定。
026年考博的年龄限制需分场景讨论,国考关联政策下可放宽至43周岁,但高校自主招生中多数无明确年龄限制,具体需以目标院校要求为准。国考关联场景下的年龄政策根据2026年国家公务员考试政策,应届硕士、博士研究生报考时,年龄可放宽至43周岁以下(即1981年10月以后出生)。
坦白讲,博士都不容易,近来只有中国人民公安大学有博士点,所以客观讲肯定不是容易的事。但是跟你考研的时候一样,背靠质量过关,一样能胜出。不过你也挺有魄力了,系统里研究生就算高学历了,博士绝对香饽饽。考博的话3门,1门英语2门专业课。
025年的博士招生形势已经逐步展开,三峡大学、中国人民公安大学、清华大学等院校已经发布了相关的招生信息,同时,还有其他院校正在准备进入招生程序。对于打算在2025年考博的同学,关注意向院校的招生动态,并可以订阅相关公众号,获取各院校的博士招生信息。
感谢提问,我是一位警校的老师,很高兴能分享一些关于警校的信息。河南警察学院的学生确实可以继续深造,包括考研和考博。但这并不意味着他们毕业后可以直接分配工作。无论是在河南警察学院还是其他警校,研究生或博士生毕业后都需要参加招警考试才能成为警察。这与公安大学或刑警学院的情况类似。
全国统一初试时间:全国统考由教育部统一组织,时间为2024年12月21日至22日,少数科目(如设计类、实验类)可能延至12月23日。高校自主招生安排:时间跨度较大,不同高校自主安排。
关于考博英语国家线和考博英语国家线2024的介绍到此就结束了,不知道你从中找到你需要的信息了吗 ?如果你还想了解更多这方面的信息,记得收藏关注本站。
