本篇文章给大家谈谈山东工艺考研,以及山东工艺考研学校排名对应的知识点,文章可能有点长,但是希望大家可以阅读完,增长自己的知识,最重要的是希望对各位有所帮助,可以解决了您的问题,不要忘了收藏本站喔。
如何在山东工艺美术学院环艺考研复试中脱颖而出?
快题设计:精准把握考题,展现专业能力明确考题方向山工艺环艺复试快题以公共空间室内设计为主(如文化展厅、社区服务中心等),需重点练习此类空间的功能布局、流线组织及主题表达。考题通常要求在3-6小时内完成方案,需兼顾创意性与落地性。
总结与鼓励核心逻辑:框架先行→细节填充→精准突破,避免“头重脚轻”或“碎片化学习”。心态调整:考研是持久战,合理规划时间与精力,保持每天进步即可。最终目标:以专业课优势弥补公共课差距,实现总分最大化。但行好事,莫问前程。
初试全校考双理论:山工艺硕士研究生初试阶段全校都考察理论科目。如果考生非常讨厌看书或厌恶理论,那么可能会觉得山工艺的考试难度较大。因为理论知识的积累和理解需要一定的时间和精力投入。
下面是我对环艺专业就业的几点看法和建议。家装行业:待遇低,刚入行大概1500。公装:其实比较起家装应该是不错啦。运气好的话工资待遇会不错。如果能参与做些比较大的工程,以后找起工作会轻松很多。景观:待遇等各方面都还不错。发展前景也还可以。
每个专业要想学好都得付出努力,不过相对来说,山东工艺美术学院(山工艺)开设的课程种类较多,课时较少,给了学生较多自由支配的时间。该校的环境艺术(环艺)专业分为室内设计和景观设计两个方向,具体选取则需到大二以后。

山工艺考研有什么专业
山东工艺美术学院考研专业主要包括以下几个方向:艺术设计学:该专业主要研究艺术设计的理论、历史、方法和发展趋势,为考生提供深入的艺术设计学术背景和专业技能。绘画:绘画专业涵盖了油画、中国画、版画、水彩画等多个方向,旨在培养具有深厚绘画功底和艺术创作能力的专业人才。
山东工艺美术学院位于中国山东省济南市,是一所专业性艺术学院。学院研究方向涵盖多个领域:艺术设计学,研究艺术设计的理论、历史、方法和发展趋势。绘画,包括油画、中国画、版画、水彩画等。雕塑,涉及传统与现代雕塑的创作与研究。艺术设计,涵盖平面、环境、产品、服装设计等多个方向。
山东工艺美术学院(简称“山工艺”)的数字媒体专业考研,是一个备受艺术与设计领域学子关注的重要方向。作为一所专业特色鲜明、办学成绩突出的设计艺术院校,山工艺的数字媒体专业在考研中以其独特的魅力和严格的要求吸引着众多考生。
山东工艺美术学院的美术学和艺术学理论专业考研竞争较为激烈,具体报录比因年份不同而有所变化,但通常较高。 考研难度: 由于山东工艺美术学院不承认美术联考成绩,要求考生参加校考,这意味着考生需要在准备高考文化课的同时,还要专门备考学校的美术专业考试,增加了备考的难度和时间成本。
工艺美术:是山工艺的核心专业之一。主要学习传统工艺美术的历史、理论与技巧,涵盖雕塑、陶瓷艺术、染织设计等多个方向。学生需掌握各类工艺材料的特性和制作工艺,以及创新设计能力,以在传统艺术与现代设计之间找到平衡点。视觉传达设计:是山工艺的又一重要专业。
环艺与美术类油画专业:环艺和美术类油画专业也是山工艺较为热门的专业方向,竞争相对较为激烈。但相对于视觉传达方向来说,这两个专业的竞争压力可能稍小一些。考研整体趋势与难度提升 研究生扩招与报名人数增长:近年来,随着研究生扩招政策的实施和报名人数的不断增长,考研竞争日益激烈。

山工艺艺术设计类考研
理论学习:艺术设计类考研的专业课通常包括设计史、设计理论等内容。考生需要系统学习这些理论知识,理解设计的基本概念和原理。实践练习:除了理论学习外,考生还需要进行实践练习,如设计草图、作品创作等。通过实践练习,考生可以更好地掌握设计技巧和方法,提高设计水平。
专业手绘:快题设计与素描基础双提升素描训练:若基础薄弱,可参加国庆集训班系统学习。每天练习1-2张速写,重点训练人物比例与光影表现。快题设计:画面效果:通过马克笔上色训练提升视觉冲击力,例如使用冷暖对比色突出主体。方案设计:积累3-5个通用模板(如文化类、科技类主题),根据题目调整元素组合。
与省内普通院校相比:与山东省内的普通院校相比,山工艺的考试难度可能稍高一些。这主要是因为山工艺在艺术设计领域具有较高的知名度和影响力,吸引了众多有志于从事艺术设计工作的考生报考。与大部分西部院校相比:相对于大部分西部地区的院校,山工艺的考试难度可能较低(排除压分院校)。
专业背景与方向工艺美术定义:工艺美术是制作手工艺品的艺术,涵盖金工、木工、编织、裁缝、塑料造形、雕刻、版画制作及绘画技法。其历史可追溯至19世纪末英国的“工艺美术运动”,由威廉·莫里斯发起,强调手工技术对抗工业化设计,为新艺术运动奠定基础。
山东工艺美术学院考研专业主要包括以下几个方向:艺术设计学:该专业主要研究艺术设计的理论、历史、方法和发展趋势,为考生提供深入的艺术设计学术背景和专业技能。绘画:绘画专业涵盖了油画、中国画、版画、水彩画等多个方向,旨在培养具有深厚绘画功底和艺术创作能力的专业人才。
艺术设计考研不压分且不歧视双非本科的高校,可重点关注地方性艺术院校或部分综合类大学,同时结合院校招生公平性、专业实力及地域因素综合选取。以下为具体推荐方向及分析:推荐院校类型及具体院校地方性艺术院校 优势:招生规模较大,考试评分标准透明,对双非本科考生包容性强。

山工艺的美术学和艺术学理论,考研好考吗,报录比是多少
山东工艺美术学院的美术学和艺术学理论专业考研竞争较为激烈,具体报录比因年份不同而有所变化,但通常较高。 考研难度: 由于山东工艺美术学院不承认美术联考成绩,要求考生参加校考,这意味着考生需要在准备高考文化课的同时,还要专门备考学校的美术专业考试,增加了备考的难度和时间成本。
其次,关于报录比的具体数据,从历年公开的数据来看,山东工艺美术学院美术学和艺术学理论专业的报录比相对较高。这表明每年都有大量的考生报考,而最终能够被录取的名额却十分有限,竞争之激烈可见一斑。
总的来说,山东工艺美术学院美术学和艺术学理论专业的考研难度相对较高,但通过合理规划和充分准备,考生仍有机会成功。
山东工艺美术学院的美术学和艺术学理论专业考研难度较大,竞争激烈,具体报录比未明确公布。考研难度分析: 校考制度:山东工艺美术学院不承认美术联考成绩,要求考生必须参加该校自行组织的校考。这种方式增加了考生的备考负担,要求考生不仅要掌握扎实的专业技能,还要对校考内容有深入的了解。

山东工艺美术学院·山工艺考研复习攻略
〖壹〗、基础复习阶段(如3月-6月):主要进行各科目的基础知识学习,重点复习英语和专业课的基础知识。强化复习阶段(如7月-10月):在基础知识掌握的基础上,进行重点难点的突破和强化训练,特别是专业课的深入学习和英语阅读的强化训练。
〖贰〗、备考方法与时间规划分阶段复习策略 基础阶段(3-6个月):通读教材与笔记,建立学科知识体系;结合真题标记高频考点,例如山工艺设计类考试常考“工艺美术运动”“现代主义设计”等。
〖叁〗、综上所述,山工艺艺术设计类考研需要考生在英语、专业课和政治等方面进行全面准备。通过制定详细的复习计划、保持积极的心态和进行模拟考试等措施,考生可以更好地应对考研挑战,实现自己的考研梦想。
〖肆〗、二轮复习时要将知识点填充满框架,并进行梳理和巩固。三轮复习时要进行实战模拟和查漏补缺。总结 通过对2020年山工艺考研初试的分析,我们可以得出以下结论:英语在考研中占据重要地位,考生应优先重视英语的学习。专业理论课同样重要,但需在英语有一定基础后再加大学习力度。
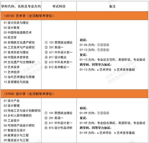
〖伍〗、山东工艺美术学院2020年硕士研究生招生专业初试各学科(专业)主要借鉴书目:130100艺术学理论 01—06方向:《中国美术史教程》(增订本),薄松年等编著,陕西人民美术出版社,2008年版。《西方美术史教程》,李春著,陕西人民美术出版社,2008年版。

山东工艺美术学院·山工艺硕士研究生好考吗?
与江浙沪名校相比:相对于江浙沪地区的名校,山东工艺美术学院的硕士研究生考试难度可能较低。这主要是因为地域差异和院校知名度等因素,使得报考名校的竞争更为激烈。与省内普通院校相比:与山东省内的普通院校相比,山工艺的考试难度可能稍高一些。
山东工艺美术学院的美术学和艺术学理论专业考研竞争较为激烈,具体报录比因年份不同而有所变化,但通常较高。 考研难度: 由于山东工艺美术学院不承认美术联考成绩,要求考生参加校考,这意味着考生需要在准备高考文化课的同时,还要专门备考学校的美术专业考试,增加了备考的难度和时间成本。
山东工艺美术学院的美术学和艺术学理论专业考研难度较大,竞争激烈,具体报录比未明确公布。考研难度分析: 校考制度:山东工艺美术学院不承认美术联考成绩,要求考生必须参加该校自行组织的校考。这种方式增加了考生的备考负担,要求考生不仅要掌握扎实的专业技能,还要对校考内容有深入的了解。
关于山东工艺考研和山东工艺考研学校排名的介绍到此就结束了,不知道你从中找到你需要的信息了吗 ?如果你还想了解更多这方面的信息,记得收藏关注本站。
