本篇文章给大家谈谈2025年考研调剂学校有哪些,以及2025年考研调剂学校有哪些专业对应的知识点,文章可能有点长,但是希望大家可以阅读完,增长自己的知识,最重要的是希望对各位有所帮助,可以解决了您的问题,不要忘了收藏本站喔。
材料工程调剂,25考研调剂去向院校专业
〖壹〗、济南大学 济南大学材料科学与工程学院在无机非金属材料、高分子材料等领域具有较强的科研实力。江西师范大学 江西师范大学化学化工学院设有材料化学等专业,注重材料科学与化学的交叉融合。烟台大学 烟台大学环境与材料工程学院在环境材料、功能材料等领域具有一定的研究特色。
〖贰〗、大连工业大学 大连工业大学在材料科学与工程领域有着较强的教学和科研实力,是材料工程专业调剂的一个不错选取。江西理工大学 江西理工大学材料科学与工程学院设有多个与材料工程相关的专业方向,为调剂考生提供了丰富的选取。
〖叁〗、宁夏师范大学:该校的化学(0703)与材料与化工(0856)专业有调剂名额。广东石油化工学院:该校在化工与材料方向有调剂需求。西南科技大学:该校在表界面材料、功能性高分子材料方向有调剂需求。安徽理工大学:该校在新能源催化转化、污染物控制方向有调剂需求。
〖肆〗、江苏海洋大学发布2025年硕士研究生招生调剂公告,其海洋工程学院、马卡洛夫海洋工程学院同步公布调剂复试细则。江苏大学医学院及材料科学与工程学院分别发布2025年硕士研究生调剂公告,江苏大学MPA专业亦开放调剂。南京财经大学、南京晓庄学院发布2025年硕士研究生调剂公告。常州工学院公布2025年硕士研究生调剂信息。

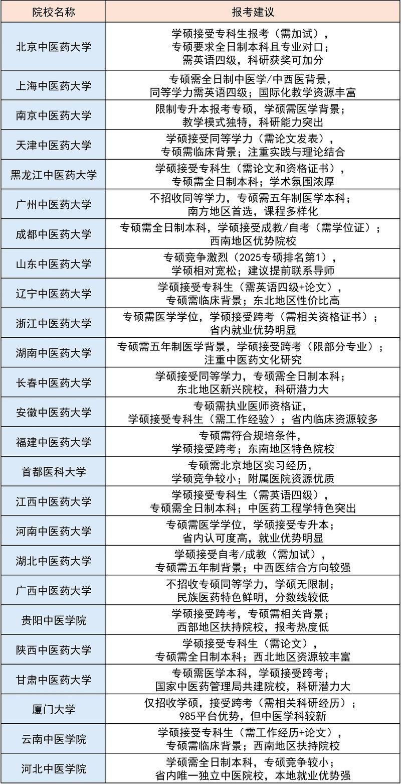
中医考研有哪些学校接受学硕调剂专硕吗
〖壹〗、河南中医药大学该校明确允许学硕调剂至专硕,但需符合以下条件:专业范围:1057中医专硕可接收一志愿报考1057中医、1059针灸的考生,同时允许调入1001基础医学学硕、1005中医学学硕、1006中西医结合学硕、1007药学学硕、1008中药学学硕、1055药学专硕和1056中药专硕。
〖贰〗、临床医学考研接受调剂的院校有:北京:北京协和医学院临床学院、首都医科大学。广东:中山大学、华南理工大学医学院、广州中医药大学、广州中医药大学、广州中医药大学、广州中医药大学、南方医科大学。贵州:遵义医科大学、贵州医科大学。安徽:蚌埠医学院。河北:河北大学临床医学院、河北工程大学临床医学院。
〖叁〗、兰州大学:提供全面的中医教育,适合有志于中医研究的专硕和学硕学生。成都中医药大学:在中医教育领域享有较高声誉,拥有优秀的教学团队和科研实力。重庆医科大学:提供全面的中医教育,适合中医考研专硕和学硕学生报考。北京协和医学院:国内顶尖的医学院校之一,医学领域研究实力强大,中医考研热门选取。
〖肆〗、中医考研专硕学硕可以报考的学校包括但不限于以下这些:北京中医药大学:在中医教育和研究方面具有较高的声誉和实力。上海中医药大学:提供优质的中医研究生教育。中国中医科学院:适合对中医研究有深厚兴趣的考生。广州中医药大学:在中医领域有着良好的学术氛围和实践机会。
〖伍〗、学硕和专硕考试科目不同,原则上是不能互相调剂的。考研调剂的基本要求:须符合招生简章中规定的调入专业的报考条件。初试成绩符合第一志愿报考专业在调入地区的初试成绩基本要求。调入专业与第一志愿报考专业相同或相近。考生初试科目应与调入专业初试科目相同或相近,其中统考科目原则上应相同。

2025考研金融学接收调剂学校
〖壹〗、025年考研金融学接收调剂的学校及关键信息如下:明确公布调剂要求的院校对外经济贸易大学:中国金融学院非全日制数字经济硕士(MDE)专业接收调剂,要求一志愿报考学科为经济学(专业代码02开头),初试成绩需达A类考生基本线(总分≥323分,单科≥40分/60分)。
〖贰〗、025年有金融专硕调剂名额的学校有上海师范大学、北京物资学院、上海立信会计金融学院。上海师范大学:该校金融专硕有调剂名额,特殊要求为初试科目需含经济类联考(数学三或396)。调剂名额通过研招网或院校官方网站实时更新,需关注具体学院通知。
〖叁〗、近来无法获取南京财经大学2025年金融专硕的具体调剂人数。根据现有公开信息,南京财经大学2025年金融专硕的调剂政策主要围绕调剂基本条件、流程及复试名单公布规则展开,但未明确提及具体调剂人数。
〖肆〗、齐齐哈尔大学:作为一所综合性大学,齐齐哈尔大学在会计等专业上拥有一定的教学和研究实力,是调剂的不错选取。东北财经大学:作为财经类高校的佼佼者,东北财经大学在会计、金融等领域享有较高声誉,是会计调剂的热门院校。
〖伍〗、这所官宣20个学院调剂信息的985高校是电子科技大学。该校是著名98211工程大学,也是国家“双一流建设高校”,学科实力强劲。2025年考研部分学院调剂专业如下:数学科学学院:统计学、计算机科学、数学、软件工程等专业。物理学院:非全日制量子信息专业。医学院:非全日制药学专业。
〖陆〗、025年暨南大学金融专硕深圳校区计划招收不含推免生的名额为109名。以下从招生规模、政策依据及报考建议三方面展开说明:招生规模的具体构成根据暨南大学研究生院公布的2025年硕士研究生招生专业目录,深圳校区金融专业学位硕士(专业代码:025100)的统招计划明确为109人。
关于2025年考研调剂学校有哪些和2025年考研调剂学校有哪些专业的介绍到此就结束了,不知道你从中找到你需要的信息了吗 ?如果你还想了解更多这方面的信息,记得收藏关注本站。
