本篇文章给大家谈谈广西专升本报名入口官网2025报名时间表,以及广西2023专升本对应的知识点,文章可能有点长,但是希望大家可以阅读完,增长自己的知识,最重要的是希望对各位有所帮助,可以解决了您的问题,不要忘了收藏本站喔。
2025年广西专升本考试时间
025年广西专升本考试时间安排在4月23日至4月24日。具体科目考试时间如下:4月23日上午考公共基础课(语文或数学);4月23日下午考公共基础课英语;4月24日上午考专业基础综合课(职业技能综合考查)。报名时间是2025年1月6日至1月12日,考生需缴纳报名费30元/人,考试费40元/科·人。
025年广西普通高等教育专升本考试于4月23 - 24日举行,具体安排如下:4月23日上午:公共基础课(语文或数学)。4月23日下午:公共基础课英语。4月24日上午:专业基础综合课(职业技能综合考查)。
广西2025年普通高等教育专升本考试时间为4月23日至24日。根据广西招生考试院公布的信息,广西2025年普通高等教育专升本考试将于4月23日至24日举行。考试安排为:4月23日上午考公共基础课语文/数学,下午考公共基础课英语;4月24日上午考专业基础综合课。考生需按照规定时间参加考试。
广西2025年专升本考试时间原则上安排在2025年4月份,具体日期需以当年官方公布的通知为准;考试地点主要设在各高校标准化考场,由高校根据自治区招生考试院统一安排组织考试,若考位不足则由所在地招生考试院协调解决。
025年广西专升本考试时间为4月23日至4月24日。以下是此次考试的具体安排:报名时间:2025年1月6日至1月12日,考生报名费30元/人,考试费40元/科·人。准考证打印:2025年4月16日至4月24日。

广西2025专升本考试时间
025年广西专升本考试时间安排在4月23日至4月24日。具体科目考试时间如下:4月23日上午考公共基础课(语文或数学);4月23日下午考公共基础课英语;4月24日上午考专业基础综合课(职业技能综合考查)。报名时间是2025年1月6日至1月12日,考生需缴纳报名费30元/人,考试费40元/科·人。
025年广西普通高等教育专升本考试于4月23 - 24日举行,具体安排如下:4月23日上午:公共基础课(语文或数学)。4月23日下午:公共基础课英语。4月24日上午:专业基础综合课(职业技能综合考查)。
广西2025年专升本考试时间原则上安排在2025年4月份,具体日期需以当年官方公布的通知为准;考试地点主要设在各高校标准化考场,由高校根据自治区招生考试院统一安排组织考试,若考位不足则由所在地招生考试院协调解决。
广西2025年普通高等教育专升本考试时间为4月23日至24日。根据广西招生考试院公布的信息,广西2025年普通高等教育专升本考试将于4月23日至24日举行。考试安排为:4月23日上午考公共基础课语文/数学,下午考公共基础课英语;4月24日上午考专业基础综合课。考生需按照规定时间参加考试。
025年广西专升本考试时间为4月23日至4月24日。以下是2025年广西专升本考试相关时间线的其他重要节点:政策及大纲发布:政策于2023年7月发布,考试大纲于2024年1月发布。报名时间:2025年1月6日至1月12日,考生需缴纳报名费30元/人,考试费40元/科·人。准考证打印:一般是考试前一周。

广西专升本时间
025年广西专升本考试时间安排在4月23日至4月24日。具体科目考试时间如下:4月23日上午考公共基础课(语文或数学);4月23日下午考公共基础课英语;4月24日上午考专业基础综合课(职业技能综合考查)。报名时间是2025年1月6日至1月12日,考生需缴纳报名费30元/人,考试费40元/科·人。
025年广西普通高等教育专升本考试于4月23 - 24日举行,具体安排如下:4月23日上午:公共基础课(语文或数学)。4月23日下午:公共基础课英语。4月24日上午:专业基础综合课(职业技能综合考查)。
广西2025年普通高等教育专升本考试时间为4月23日至24日。根据广西招生考试院公布的信息,广西2025年普通高等教育专升本考试将于4月23日至24日举行。考试安排为:4月23日上午考公共基础课语文/数学,下午考公共基础课英语;4月24日上午考专业基础综合课。考生需按照规定时间参加考试。
025年广西专升本考试时间为4月23日至4月24日。以下是此次考试的具体安排:报名时间:2025年1月6日至1月12日,考生报名费30元/人,考试费40元/科·人。准考证打印:2025年4月16日至4月24日。
025年广西专升本考试时间为4月23日至4月24日。以下是2025年广西专升本考试相关时间线的其他重要节点:政策及大纲发布:政策于2023年7月发布,考试大纲于2024年1月发布。报名时间:2025年1月6日至1月12日,考生需缴纳报名费30元/人,考试费40元/科·人。准考证打印:一般是考试前一周。
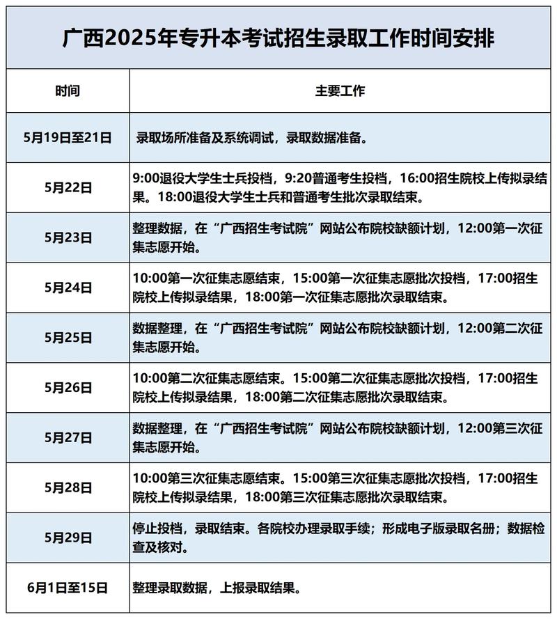
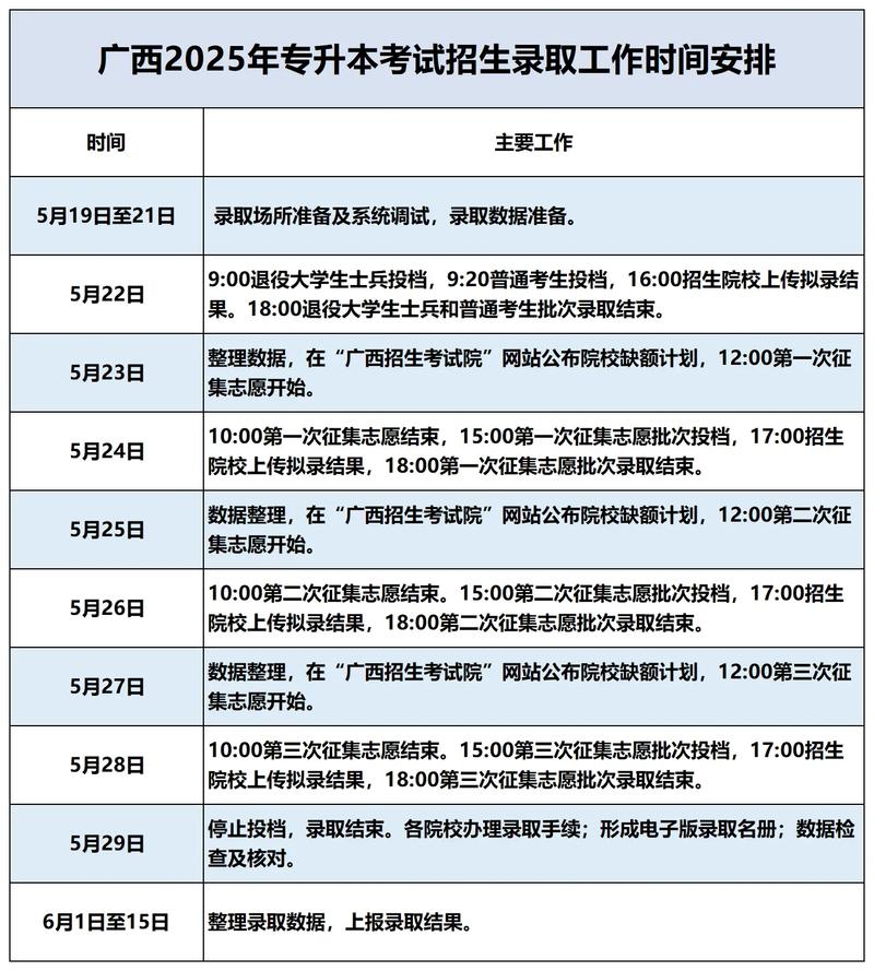
025年广西专升本网上报名时间为2025年1月6日9:00至13日17:00,分两个阶段进行;考试时间为4月23 - 24日。报名方面:第一阶段为2025年1月6日9:00至12日17:00,是考生报名阶段,需完成注册、选取报名身份类型等流程直至显示报名成功。

广西专升本考试时间2025年
〖壹〗、广西2025年专升本考试时间原则上安排在2025年4月份,具体日期需以当年官方公布的通知为准;考试地点主要设在各高校标准化考场,由高校根据自治区招生考试院统一安排组织考试,若考位不足则由所在地招生考试院协调解决。以下是详细说明:考试时间原则性安排:根据广西专升本考试组织惯例,考试时间原则上固定在招生当年的4月份。
〖贰〗、025年广西专升本考试时间安排在4月23日至4月24日。具体科目考试时间如下:4月23日上午考公共基础课(语文或数学);4月23日下午考公共基础课英语;4月24日上午考专业基础综合课(职业技能综合考查)。报名时间是2025年1月6日至1月12日,考生需缴纳报名费30元/人,考试费40元/科·人。
〖叁〗、025年广西普通高等教育专升本考试于4月23 - 24日举行,具体安排如下:4月23日上午:公共基础课(语文或数学)。4月23日下午:公共基础课英语。4月24日上午:专业基础综合课(职业技能综合考查)。
〖肆〗、广西2025年普通高等教育专升本考试时间为4月23日至24日。根据广西招生考试院公布的信息,广西2025年普通高等教育专升本考试将于4月23日至24日举行。考试安排为:4月23日上午考公共基础课语文/数学,下午考公共基础课英语;4月24日上午考专业基础综合课。考生需按照规定时间参加考试。
〖伍〗、普通专升本(自学考试类)2025年全国统一考试时间为10月25 - 26日,按照常规情况,成绩大约在11月中旬可以开始查询,但各省(市)具体时间需以当地通知为准。
〖陆〗、025年广西专升本考试时间为4月23日至4月24日。以下是此次考试的具体安排:报名时间:2025年1月6日至1月12日,考生报名费30元/人,考试费40元/科·人。准考证打印:2025年4月16日至4月24日。
关于广西专升本报名入口官网2025报名时间表和广西2023专升本的介绍到此就结束了,不知道你从中找到你需要的信息了吗 ?如果你还想了解更多这方面的信息,记得收藏关注本站。
