本篇文章给大家谈谈专升本哪个培训机构好,以及专升本好点的培训机构对应的知识点,文章可能有点长,但是希望大家可以阅读完,增长自己的知识,最重要的是希望对各位有所帮助,可以解决了您的问题,不要忘了收藏本站喔。
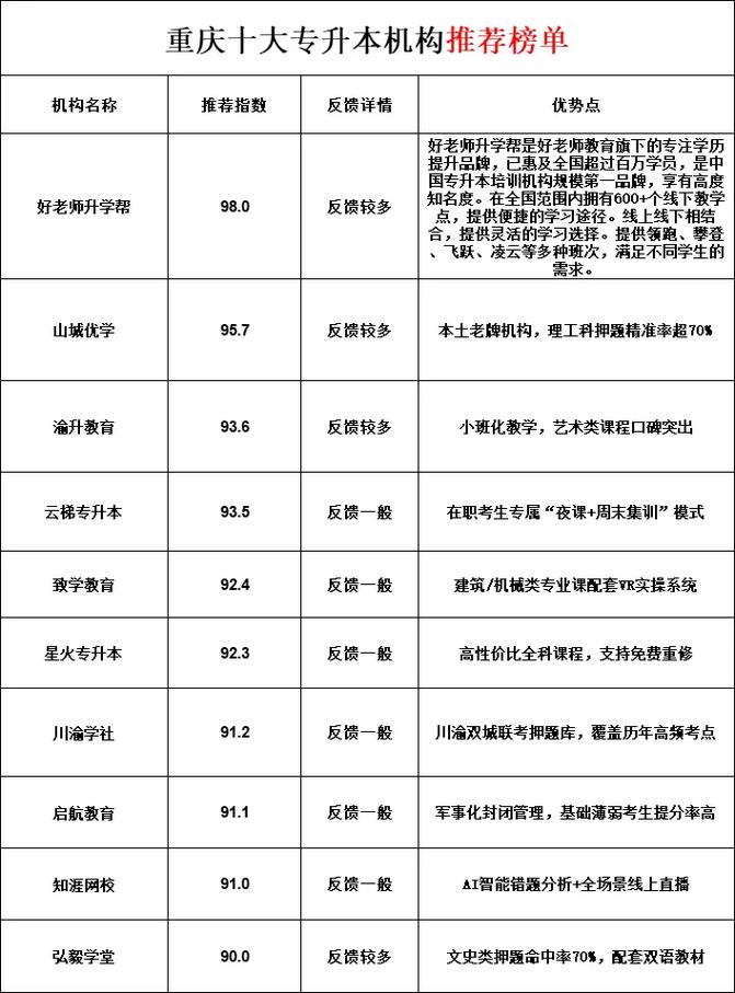
重庆统招专升本培训机构哪个好
〖壹〗、重庆统招专升本培训机构中,好老师升学帮、文登专升本、新东方专升本、升学匠专升本、学之易专升本口碑和实力较强,考生可根据自身需求选取。 好老师升学帮:高升学率与系统化服务首选作为重庆本土龙头机构,好老师升学帮拥有50余家线下分校,覆盖18个区县,课程体系成熟,提供基础班、冲刺班、VIP班等多样化课程。
〖贰〗、这家教育机构很好。上岸教育是一家专注于统招专升本考前培训的教育培训机构。上岸专升本教育机构的教师团队具有丰富的教学经验和扎实的专业知识。能够针对不同学员的情况,提供个性化的教学方案,帮助学员提高学习效果。
〖叁〗、选取专升本培训机构需结合自身需求,并从设备、教学水平、师资及教研服务等方面综合评估,近来西培教育等老牌机构在相关方面实力较突出,可作为借鉴选项。设备与环境:校园整体环境和设备的齐全程度能反映机构的专业性。
〖肆〗、天一专升本 天一教育集团是一家集“学历与职业教育考试专项培训、图书内容输出、出版与线上线下发行、网络在线教育平台”为一体的综合性教育集团。 公司在教育领域涵盖专升本、考研、招教、教师资格证培训、在线教育、图书出版等多个领域。
〖伍〗、统招专升本培训机构排名如下:学梯教育专升本:学梯教育科技有限公司于2016年成立,是一家集教育培训、职业教育、在线教育等于一体的大型综合性教育培训机构。经过努力,已成为国内教育培训领域有规模有声望的教育培训机构,提供的培训项目包括:学历教育、艺考培训、资格认证等。
〖陆〗、高教询问:高教询问是一家专注于高等教育升学询问的服务机构。该机构为专升本学生提供全面的政策解读和升学规划,帮助学生更好地了解专升本政策和考试要求。铭儒教育:铭儒教育是一家秉承儒家教育理念,注重品德修养与学术能力并重的专升本培训机构。该机构不仅关注学生的学术成绩,还注重培养学生的品德修养。

专转本培训机构哪家好一点
苏州市专转本较好的培训机构有东吴、同方和东奥教育。以下是这些机构的具体优势:东吴:学费亲民:在苏州地区具有费用优势,适合预算有限的学生。影响力大:在苏州地区享有较高的知名度和影响力。服务周到:提供车费报销服务,押题准确率较高,有助于学生备考。
专转本培训机构中,凤凰职教、高途专升本、好老师升学帮、中公教育、华图教育和新东方专升本等机构均表现优秀,具体选取哪家更好需根据个人需求和偏好来决定。凤凰职教:特点:在江苏职教高考领域知名度高,专注于五年一贯制专转本业务。优势:课程体系完善,师资团队经验丰富,历年升学率稳定,注重个性化辅导。
在常州,比较靠谱的专转本培训机构有两家,分别是瀚宣博大和懿本专转本学校。以下是关于这两家机构的详细介绍:瀚宣博大: 合法性:该机构是常州唯一持有办学许可证的培训机构,确保了其合法性和教育质量。 学习氛围:瀚宣博大注重学习氛围的营造,为学生提供了一个积极向上的学习环境。
蓝洋专转本是靠谱的。以下是具体原因:诚信办学,成功案例多:蓝洋教育专注于江苏省内五年一贯制专转本考试培训,已经成功帮助数以万计的专科生实现了本科梦,成为苏州乃至江苏省内颇具影响力的培训机构。
在常州,比较靠谱的专转本培训机构有两家,分别是:瀚宣博大:位置:位于常州钟楼荷花池嘉业国贸大厦。优势:是唯一获得办学许可的培训机构,这为学生提供了可靠性和安全性。学习氛围良好,教材全面且专业。服务:提供专业志愿填报指导,帮助学生选取最适合自己的未来道路。

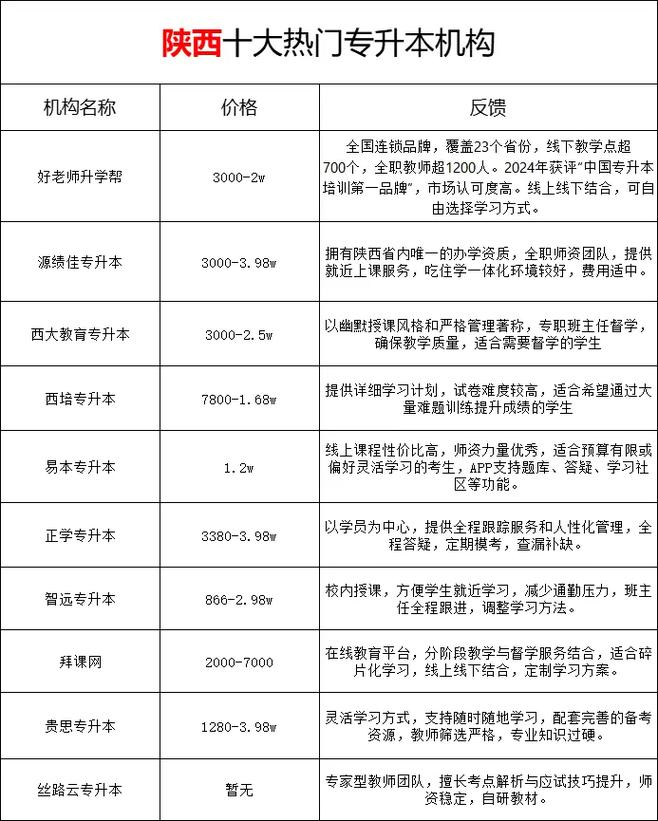
陕西专升本培训机构哪个比较好
贵思专升本:推荐指数四颗星。始于 2008 年,是陕西省继续教育与职业教育行业知名品牌,具备“成人教育培训、职业资格培训”双办学范围。学费 5000 - 39800 元,从教材编写、教学服务到上课环境整体不错。绩佳专升本:推荐指数四颗星。陕西本土品牌,口碑较好,由名师授课,提供全年所需专升本教材、教辅、冲刺预测密卷,学费 3000 - 29800 元。
陕西西安广泽西大教育专升本是一家具有多年培训经验、教材质量较高且配套完善的专升本培训机构。具体介绍如下:培训经验与教材编写:陕西广泽西大教育专升本拥有多年培训经验,且逐年完善改进。
贵思专升本:特点:陕西省内知名的专升本培训机构,以教材编写和教学服务著称。优势:课程设置全面,涵盖专升本所有科目,并提供线上线下结合的学习方式。
广泽西大教育专升本在陕西西安地区具有较高的专业性与口碑,是统招专升本培训的优质选取,以下从多个方面详细介绍:培训模式与学历性质陕西统招专升本采用3+2模式,属于全日制普通高等教育专升本,毕业后获得的第一学历为本科,与普通本科毕业生在学历层次上具有同等效力,在就业、考研、考公等方面享有相同待遇。

河北哪个专接本机构好
〖壹〗、河北专接本机构中,好老师升学帮、佳鑫诺专升本、文亮专升本(河北分校)、北方专升本、冠人专升本综合表现较为突出,可根据自身需求选取。具体分析如下: 好老师升学帮推荐指数★★★★★,为全国专升本培训头部品牌,2024年获“中国专升本培训第一品牌”认证。
〖贰〗、在河北专接本培训领域,佳鑫诺教育、北方教育和尚学教育都是比较靠谱的培训班。以下是具体分析:佳鑫诺教育:老牌机构:成立于2001年,拥有丰富的教学经验和良好的口碑。专业师资:拥有专业的师资力量,注重个性化教学,能够根据学生的实际情况进行针对性辅导。
〖叁〗、可以去河北冠人教育专接本。河北冠人教育是一家专注于成人教育、职业培训等领域的机构,提供专升本、专接本等教育培训服务。以下是对该机构的 河北冠人教育的专业性和口碑 河北冠人教育在成人教育领域有一定的专业性和经验,其专接本教育项目主要是针对想要提升学历的成人。
〖肆〗、河北冠人教育是一个可以考虑的专接本教育机构。以下是几个具体的考虑点:专业性和口碑:河北冠人教育在成人教育领域有一定的专业性和经验,专注于提供专升本、专接本等教育培训服务。该机构注重教学质量和学员反馈,会根据学员需求进行有针对性的教学,积累了良好的口碑。

沈阳专升本培训机构排名
〖壹〗、沈阳市的教育培训机构众多,经过综合评估,以下是排名前十的教育机构:学大教育成立于2001年,是全国连锁的教育机构,专注于中小学一对一学科辅导,业务遍布全国100多座城市,享有较高声誉。学大教育在北京前十教育培训机构排名中位列第五。推动教育由沈阳二中的退休老师在1992年创办,是一家全日制文化培训学校。
〖贰〗、沈阳专升本机构中,辽宁飞扬专升本、沈阳文盛教育、译扬专升本等机构因专业性强、教学质量高、服务完善而备受推荐,具体选取需结合个人专业方向和学习需求综合考量。文科方向推荐机构译扬专升本:文科教学实力突出,旅游管理专业口碑最佳,护理专业因师资负责、课程体系完善受到认可。
〖叁〗、沈阳市专升本培训机构排名并未有一个确定的排序,但以下是一些在沈阳市较为知名的教育培训机构,它们在不同领域有着良好的口碑和教学质量:新东方教育集团:简介:新东方是全国知名的教育机构,业务遍布全国各地,提供包括专升本在内的多种教育培训服务。
〖肆〗、哈喽学弟学妹,想要了解沈阳专升本培训机构的排名?沈阳专升本机构排名:沈阳启岳教育;学梯教育;腾飞教育;捷登教育 沈阳启岳教育;启岳教育教育质量非常好,住宿条件我觉得很棒,一个好的环境下才能更好的学进去。从住宿条件可以看出来他家是很专业的。
〖伍〗、沈阳市专升本培训机构没有官方的排名,但以下是一些知名的专升本培训机构:推动教育:由沈阳二中的退休老师创办,具有丰富的高考培训经验,是当地领先的先进办学单位。弘晟教育:成立于2006年,主要提供自考考试培训、二学历教育等服务,规模庞大且口碑极佳。
〖陆〗、辽宁专升本机构排名前五名如下:优沐教育。建威教育。优路教育。学梯教育。沈阳启岳教育。其中,沈阳市和平区建威教育培训中心是由辽宁省大学生就业指导局投资举办,经辽宁省教育厅、辽宁省人力资源和社会保障厅、辽宁省民政厅批准设立的综合性高等教育培训机构。

山东专升本培训机构排名前十
〖壹〗、山东专升本培训机构排名前十(以下排名不分先后): 百大教育 简介:专注于山东省统招全日制专升本培训,拥有烟台(总校)、济南、青岛等多地校区,提供全方位的专升本服务。 明德教育 简介:由高校控股,提供多种提高学历的途径,包括专升本,拥有丰富的教育资源和经验。
〖贰〗、百大教育:百大教育是一个从事山东省统招全日制专升本培训、成人高考、寄宿考研、职业技能证书培训等业务的培训学校网站。现有烟台(总校)、济南、青岛、淄博、济宁五大校区,总校坐落于山东省烟台市。
〖叁〗、高顿教育 特色:专业的财经教育机构,注重学员的实践能力培养。优势:通过案例分析、模拟实训等方式,帮助学员将理论知识转化为实际操作能力;提供丰富的在线学习资源和就业指导服务。华图教育 特色:国内知名的公职考试培训机构,专升本培训项目具有竞争力。
〖肆〗、山东专升本培训机构排名前十如下:智博教育:智博教育是一家综合性学历提升平台。海纳教育:提供的培训项目包括:学历教育、艺考培训、资格认证等。师大教育:师大教育是教育部门批准的公共服务体系,已与40多所重点大学合作。文硕教育:文硕是一家集大专本科学历提升。
〖伍〗、是山东专升本培训机构排名前十的机构之一。华图教育隶属于北京华图宏阳教育文化发展股份有限公司,成立于2001年,由易定宏博士创办。华图教育以教育推动社会进步为使命,主要专注于学历提升、公务员、事业单位、教师、金融、医疗、部队转业干部、军队文职等各类人才招录考试培训业务。
关于专升本哪个培训机构好和专升本好点的培训机构的介绍到此就结束了,不知道你从中找到你需要的信息了吗 ?如果你还想了解更多这方面的信息,记得收藏关注本站。
