本篇文章给大家谈谈辽宁专升本报名时间2021,以及辽宁专升本报考时间对应的知识点,文章可能有点长,但是希望大家可以阅读完,增长自己的知识,最重要的是希望对各位有所帮助,可以解决了您的问题,不要忘了收藏本站喔。
辽宁专升本报名时间
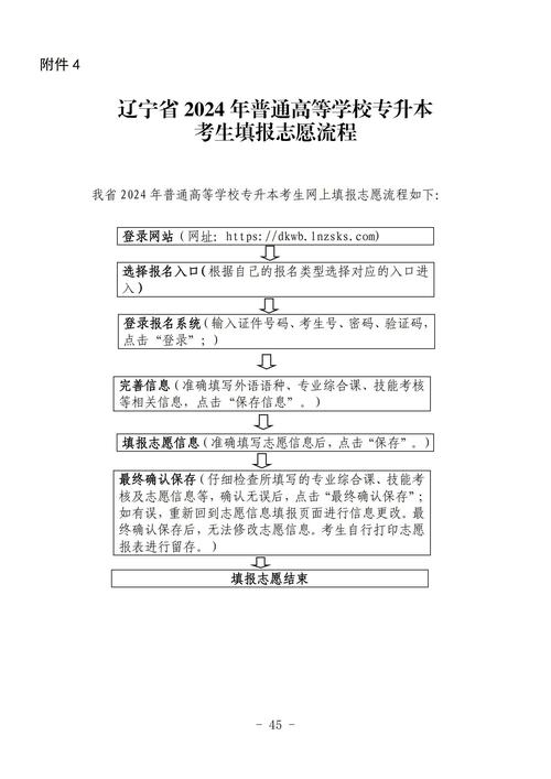
〖壹〗、025年辽宁专升本报名时间为2025年3月1日上午9时至7日下午16时,考试时间为2025年4月15日至4月16日。报名时间2025年辽宁专升本的网上报名(含缴费)时间为2025年3月1日上午9时至7日下午16时。考生需在此期间登录指定网址完成报名和缴费。考试时间文化基础课(公共课)考试时间:2025年4月15日至4月16日。
〖贰〗、辽宁专升本2025年报名时间为2025年3月1日上午9时至7日下午16时,考试时间为2025年5月中下旬。具体安排如下:报名时间与周期根据官方信息,2025年辽宁专升本网上报名(含缴费)的总时长为7天,从3月1日上午9时开始,至3月7日下午16时结束。
〖叁〗、报名流程 时间:2025年3月1日9时至7日16时,采用网上报名+缴费形式。环节:注册登录、填写信息、学历认证、照片采集、资格审核、缴费。录取规则 引入“一分一段表”,同分考生优先比较公共课总分,其次为专业课、技能课成绩。
〖肆〗、辽宁专升本2025年的报名时间为2025年3月1日上午9时至7日下午16时,考试时间为2025年4月19日至20日(文化基础课),专业综合课和技能考核于5月9日前完成。关于辽宁专升本的具体安排如下:报名时间:考生需要在2025年3月1日上午9时至7日下午16时期间完成报名。

辽宁省2021年专升本政策发布!
〖壹〗、辽宁省2021年专升本政策发布:辽宁省2021年职业教育对口升学考试招生工作主要包括中等职业学校应届毕业生升入本科学校学习(中职升学)和高职高专应往届毕业生升入本科学校学习(高职升学)两部分。
〖贰〗、开放第二次专升本考试机会。对于专升本这样的考试,全省统一的录取照顾政策。2022年辽宁普通高等学校专升本招生考试成绩已于7月18日下午15时发布。专升本学生入学后编入本科相应专业的三年级。但今年明确要求专升本考试需要在6月之前完成相关招考工作,辽宁专升本2024年不会停止扩招。
〖叁〗、图:2021年专升本政策解读中关于时间节点的说明 各省考试时间调整趋势受6月底前完成招录的要求影响,2021年多省专升本考试时间较往年提前:3月考试省份:黑龙江(3月6日)、天津(3月20日)、山东(往年3月,2021年延续)。4月考试省份:宁夏(4月18日)。
〖肆〗、改革影响:如云南因志愿填报改革,2021年政策发布时间从往年的12月或1月初延后至3月;海南因考试政策改革,发布时间从往年的12月延后至3月11日。疫情因素:如黑龙江虽在2020年10月底发布政策,但考试录取因疫情未完成;辽宁2021年政策发布时间(4月中旬)晚于往年(前一年发布)。
〖伍〗、大专生参军两年后,在满足一定条件下可以直接专升本。具体条件和要求如下:针对退役士兵的优惠政策:大专应届毕业生在2021年及以后年份入伍当兵,并于当年退役的,可以享受免试入学专升本的政策。在校生在专科就读期间入伍,于2022年及以后年份退役,且完成专科学业后取得毕业证书的,同样可以享受此政策。

辽宁专升本,常见问题解答!
辽宁专升本常见问题解答报考辽宁专升本考试的条件应届生&往届生:应届优秀普通全日制高职高专毕业生,必须就读于辽宁全日制高职高专,往届生也可报考。
答案:近来大部分专业不会改变,但机械设计、自动化、电气工程、化学工程与工艺、计算机科学与技术、软件工程、网络工程、旅游管理、土木工程、数字媒体艺术、园艺、动物科学、动物医学、护理学等专业每年会有一科的改变。
辽宁统招专升本考生和家长最关心的30个问题(下)解答如下:No.16 考试报名时还需要回自己所在专科学校吗?专升本考试报名流程分为网上报名和现场确认两步。考生需先完成网上报名,随后携带相关材料到专科学校的招生就业处或专科所在地的招办进行现场信息采集和确认。考生本人必须亲自到场,无法委托他人代办。
可报考专业:根据辽宁省教育厅文件,近来专升本招生共15个专业。跨专业报考:允许跨专业报考,具体需参照招生本科院校要求。考试内容与科目:公共课:数学(或思政)、外语、计算机应用基础。专业综合课与技能考核:由牵头院校命题、考试和评卷。
辽宁专升本相关问题答疑如下:报名条件与年龄限制报名条件:拥有辽宁省内专科学校毕业证书的应往届毕业生(含退役军人)均可报考。年龄限制:无年龄限制,且无考试次数限制。志愿填报规则填报时间:考试前1个月左右进行志愿填报。志愿选项:第一志愿:需填报最有把握的院校,直接影响录取概率。
辽宁省的专升本可以跨专业报考,但有一定限制。以下是对此问题的详细解 专业对接要求:虽然辽宁省的专升本考试允许跨专业报考,但通常会要求报考的专业与原专科专业有一定的相关性或者基础。这意味着,即使可以跨专业,也不能完全脱离原专业的知识框架。
关于辽宁专升本报名时间2021和辽宁专升本报考时间的介绍到此就结束了,不知道你从中找到你需要的信息了吗 ?如果你还想了解更多这方面的信息,记得收藏关注本站。
