本篇文章给大家谈谈安徽专升本报名官网入口,以及2021安徽专升本报名网站对应的知识点,文章可能有点长,但是希望大家可以阅读完,增长自己的知识,最重要的是希望对各位有所帮助,可以解决了您的问题,不要忘了收藏本站喔。
安徽大学成考专升本官方网站报名入口/学费需要多少钱
安徽大学成考专升本的报名入口主要通过网上报名系统进行。考生需要访问安徽省教育考试院或安徽大学继续教育学院的官方网站,按照指引进行报名。具体步骤如下:网上信息填报:考生需在规定时间内登录报名系统,填写个人信息、志愿信息等。上传审核资料:考生需上传身份证、学历证书等相关证件的电子版,以供审核。
安徽大学成人高考汉语言文学专业只招收专升本层次,学费标准是1500元/年。成人高考报名条件:遵守中华人民共和国宪法和法律,身体健康,品行端正。国家承认学历的各类中、高等学校在校生以外的在职、从业人员和社会其他人员。
整体来看,普通本科学费是5000 - 50000元。非全日制专升本每年学费约1500 - 1700元。成人本科中,成考专升本每年2000 - 3000元,约5000 - 7000元/学制;自考本科无学费,报名费30 - 50元。
报名方式:考生需按照当年安徽省教育考试院及安徽大学继续教育学院的相关通知,通过指定渠道进行网上报名及现场确认。考试时间:全国成人高校招生统一考试一般在每年的10月份进行,具体时间以当年教育部及安徽省教育考试院的通知为准。
安徽成考专升本中,名气好、学费便宜且流程简单的学校有以下几所可供借鉴:安徽大学:作为安徽省属重点综合性大学,学科门类齐全,师资力量雄厚,社会认可度高。其成考专升本学费处于省内中等偏低水平,且报考流程规范清晰,从网上报名、现场确认到考试、录取均有明确指引,适合追求名校学历且希望控制成本的考生。
安徽大学成人高考2023年招生简章、成教函授报名资料报名时间报名条件如下,身边有想报考的朋友,请务必提醒他们:今年一定要报名!明年政策会更严!严进严出!流程繁琐!学费上涨!学制延长!今年报考是最后的选取。

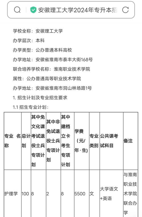
安徽理工大学专升本可以选取哪些专业报考?
安徽理工大学专升本的专业包括:市场营销采矿工程财务管理医学检验技术临床医学建筑学车辆工程电气工程及其自动化护理学机械电子工程计算机科学与技术地质工程药学化学工程与工艺工程造价机械设计制造及其自动化电子信息工程通信工程安全工程土木工程金融学人力资源管理工程管理这些专业涵盖了工学、理学、管理学、医学等多个学科领域,为专升本学生提供了丰富的选取空间。
安徽理工大学专升本招生专业涵盖理工类、经管类和医学类。理工类专业:电气工程及其自动化:该专业培养具备电气工程领域的基础理论知识和专业技能,能够从事电力系统、电机与电力电子、自动化控制等方面工作的工程技术人才。
安徽理工大学专升本可以报考的专业有:安全工程、护理学等专业。招生专业以当年教育考试院、学校招生简章、学校网站发布政策为准。

专升本在哪报名官方网站是什么
自考专升本报名入口官方网站自考专升本报名是以省市为单位进行报名的,我国共有31一个省、市、自治区,每个地区的自考本科报名时间不同,报名入口不同,报名官方网站网址也不同,各位考生可根据自身情况查看所在地区的自考网址。
报名官方网站 湖北省高等学校普通专升本报名平台 报名条件及招生对象 (一)招生对象 高职高专应届毕业生:2022年湖北高校普通全日制高职高专应届毕业生,报考时能如期毕业。考生毕业院校需为湖北省内举办普通全日制高职高专教育的高等学校。
成考专升本报名入口官方网站,是指考生户籍所在地的省教育考试院官方网站,或者考生工作所在地的省教育考试院官方网站,或者考生户籍所在地/工作所在地的市教育考试院官方网站。具体报名网站,以报考所在省教育部门发布成人高校招生考试报名公告(公示的报名途径)为准。

安徽工程大学成考专升本官方网站报名入口/专业分类表
〖壹〗、安徽工程大学成考专升本的报名工作主要通过网上报名系统进行,没有直接的官方网站报名入口链接可以直接提供,但报名流程如下:网上信息填报:考生需要在规定的时间内,登录安徽省教育考试院或相关招生办公室的官方网站,进行网上信息填报。
〖贰〗、对于安徽工程大学成人高考本科学历学位证的获取,一般需要达到以下要求:英语成绩达标(本科在读期间通过学位英语考试),这是最基本的要求也是最重要的要求,学位英语近来大部分省份都是统一考试,个别省份取消学位英语,由报考院校单独组织考试。
〖叁〗、具体如下: 安徽教育考试院成人高校招生频道:https:// 网上报名 『1』考生登录安徽省教育招生考试院成人高考报名网址(crbm.ahzsks.cn),进入网上报名界面,认真阅读2023年有关招生文件,了解报考政策规定、院校招生专业和其他有关注意事项。
〖肆〗、安徽成考专升本可以报考的大学包括安徽大学、合肥工业大学、安徽科技学院、合肥师范学院、安徽财经大学、安徽理工大学、安徽师范大学、合肥信息技术职业学院、安徽广播电视大学、安徽中医药大学、阜阳师范大学、滁州职业技术学院、安徽工程大学、淮北师范大学、皖南医学院、阜阳科技职业学院等。

安徽师范大学专升本能报考什么专业?
〖壹〗、安徽师范大学专升本拟招生专业包括会计学、供应链管理、旅游管理、网络与新媒体、通信工程、软件工程、新能源材料与器件、生物制药、食品质量与安全、环境工程、英语、学前教育、汉语言文学、历史学、新闻学、特殊教育、小学教育、教育技术学、体育教育等专业。
〖贰〗、安徽师范大学2025年专升本招生专业将涵盖多个学科领域,包括但不限于教育学、文学、理学、工学、法学、经济学等。具体招生专业及计划人数将在招生简章中详细列出,考生需根据自己的兴趣和职业规划选取合适的专业报考。报名条件 学历要求:考生需具备专科毕业证书或同等学历证明。
〖叁〗、025年安徽师范大学专升本部分专业普通类录取分数线为:体育教育390.284分;学前教育46500分;英语44500分;美术学370.670分。2023年部分专业分数线:体育教育4243分,学前教育497分,英语493分,美术学4134分。
〖肆〗、播音与主持艺术专业 本专业是面向广播影视媒体及相关机构,培养具备中国播音学、新闻传播学、中国语言文学、哲学美学、艺术学等多学科知识与能力,从事广播电视普通话新闻播音主持及新闻报道、专题播音主持、文艺节目主持、体育评论解说、影视配音及演播,以及播音主持教学与研究工作的复合型语言传播人才。

安徽省合肥市2023年自学考试官方报名联系方式及报名入口
〖壹〗、官方报名入口:安徽省教育考试院官方网站是自学考试报名的唯一官方渠道。考生需通过该网站完成网上报名、缴费、打印准考证等流程。具体操作步骤如下:登录安徽省教育考试院官方网站,进入“自学考试”栏目。点击“考生服务平台”,注册并登录个人账号。填写报考信息,选取报考专业及课程。完成网上缴费,并打印准考证。
〖贰〗、省教育考试院自考处地址位于合肥市金寨路188号,邮编230022。联系电话包括0551-63609520(考籍、转考)、63609539(教师、助学)、63609521(专业计划)、63609543(证书补办、毕业信息查验)、63609518(教材)、63609523(考务考籍)。
〖叁〗、届时,考生可登陆安徽省高等教育自学考试考生服务平台(zk.ahzsks.cn/)进行报考。
〖肆〗、电话 : 0551-63612551 C 安徽省教育招生考试院(东区)地址 : 合肥市包河区金寨路188号 安徽省教育招生考试院简介 安徽省教育招生考试院,是安徽省教育厅直属全额拨款副厅级事业单位,是省高等学校招生委员会、省高等教育自学考试委员会的办事机构。2006年12月,经安徽省委、省政府批准,正式成立。
〖伍〗、根据《安徽省2023年4月高等教育自学考试网上报名将于3月2日至6日进行》,2023年4月安徽自考报名时间为3月2日9:00至6日17:00。报名网上缴费截止时间:3月6日19:00。
〖陆〗、安徽省教育考试院官方网站及相关服务入口要访问安徽省教育考试院的官方网站,您可以直接点击以下链接进入:[安徽省教育考试院官方网站入口](https://)。
关于安徽专升本报名官网入口和2021安徽专升本报名网站的介绍到此就结束了,不知道你从中找到你需要的信息了吗 ?如果你还想了解更多这方面的信息,记得收藏关注本站。
