本篇文章给大家谈谈四川专升本报名官网网址,以及四川专升本网上报名对应的知识点,文章可能有点长,但是希望大家可以阅读完,增长自己的知识,最重要的是希望对各位有所帮助,可以解决了您的问题,不要忘了收藏本站喔。
2024四川专升本志愿填报时间及入口
〖壹〗、024年四川专升本成绩查询时间为4月22日20:00后,志愿填报时间为4月27日9:00至4月30日17:00。 具体安排及注意事项如下:成绩查询时间:4月22日20:00后方式:登录四川省教育考试院官方网站查询考试成绩。借鉴要求:查询成绩后,需了解理工农医类、非理工农医类(不含英语类、艺体类)、英语类、艺体类4个类别的最低成绩要求。
〖贰〗、征集志愿时间:5月10日左右为退役大学生士兵、原建档立卡贫困家庭毕业生批征集志愿;5月16日左右为普通考生批征集志愿。符合条件的考生可在规定时间内登录“普通高校专升本信息管理系统”(https://sczsb.sceea.cn/web/stu/)填报征集专业(学校)志愿。
〖叁〗、四川专升本志愿填报时间2024具体时间为2024年4月27日至4月30日。考生需注意以下几点:时间节点:考生需在2024年4月27日至4月30日之间完成志愿填报。操作平台:考生需登录四川省教育考试院网站或关注其官方公众号进行志愿填报。
〖肆〗、四川专升本志愿填报时间为4月27日-4月30日进行,四川专升本的考生需要在规定的时间内登录考试教育院,根据招生计划填写专业院校的报考信息,完成志愿填报的全部操作。四川自考专升本志愿填报时间是什么时候 2024年普通高校专升本考试实行网上填报志愿。

四川省专升本考纲去哪里看
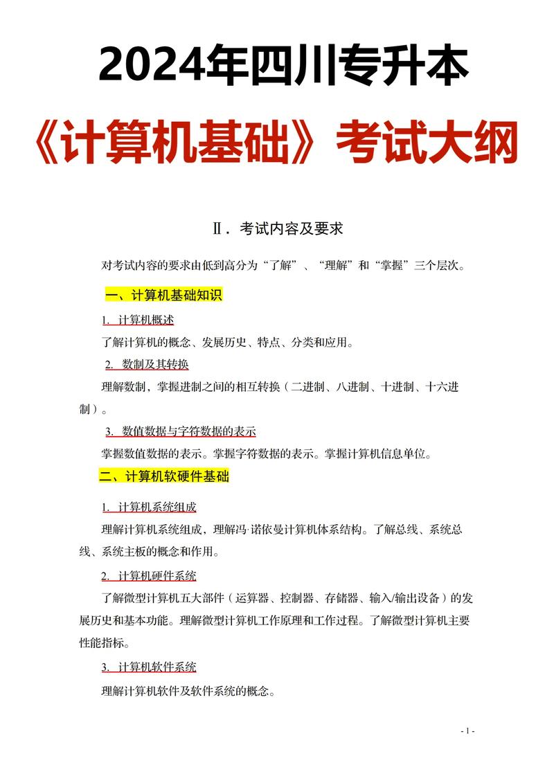
四川省专升本考纲可通过以下渠道查看: 四川省教育考试院官方网站网址:https://该网站是四川省专升本考试政策、考纲及专业对照表等信息的权威发布平台。考生可进入网站后,通过搜索“专升本”或浏览“考试招生”栏目,获取最新考试大纲及政策文件。
专升本考试大纲可以在以下地方查看:官方平台:省级教育考试院官方网站:这是获取专升本考试大纲的首选渠道。考生可以登录所在省份的教育考试院官方网站,在相关栏目中检索“专升本考试大纲”或“专升本招生简章”等关键词,通常可下载PDF版本的完整文件。
统招专升本考试大纲在哪里看要查看统招专升本考试大纲,一共有两条途径,具体如下:去官方网站查看各地区招生考试院官方网站会公布各科目考试大纲,各地区统招专升本招生院校也会公布本院校各招生专业考试科目的考试大纲,同学们想要查看考试大纲的话,直接前往相关院校官方网站即可。
该学历考试大纲的查看方式主要是通过官方网站、机构或学校官方网站、考试报名点等途径。官方网站:各省的教育考试院官方网站都会发布各种考试的官方文件,包括专升本考试大纲。考生可以登录所在省份的教育考试院官方网站,在官方网站上查找相关的文件和通知。
023年西华大学专升本考纲与往年相同,未发生变动。具体细节如下:考纲查阅渠道:考纲详情可查阅西华大学教务处主页公示。考试科目与考纲版本:英语及计算机基础:仍采用四川省2009版考纲。自主命题科目:与2023年一致,未做调整。
专升本考试大纲在哪里查看?每年专升本考试都有部分院校会公布考试大纲,或者留意当地考试院官方网站,也会公布专升本考试大纲。每个地方的规定不一样,请以当地为准。专升本考纲一般是在考试报名前一个月出,比如6月考试,考试大纲以及招生政策是在5月份出,具体时间借鉴院校官方网站。

四川专升本志愿怎么填
登录系统 考生需要使用专升本报名时所使用的证件号、手机号以及短信密码登录专升本考生管理系统。这些登录信息是唯一的,确保考生能够准确进入自己的志愿填报界面。进入志愿填报页面 登录成功后,考生将进入专升本考生管理系统的主界面。在主界面中,考生需要找到并点击“志愿填报”或相关类似的按钮,进入志愿填报页面。
025年四川专升本志愿填报规则如下:志愿设置:普通考生、原建档立卡贫困家庭毕业生、获奖免试生、退役大学生士兵均设置30个平行志愿,每个志愿包含1所招生院校和该校的1个招生专业。录取批次:按照免试生批(包括获奖免试生和退役大学生士兵)、原建档立卡贫困家庭毕业生批、普通考生批的顺序依次进行。
志愿填报时间:4月27日9:00至4月30日17:00填报方式:实行网上填报,考生需登录四川省教育考试院官方网站,凭报名时绑定的手机号码接收短信验证码,进入“普通高校专升本信息管理系统”填报。填报流程包括选取批次、填写志愿、确认提交等步骤,操作说明详见省教育考试院官方网站或官微通告。
关于四川专升本报名官网网址和四川专升本网上报名的介绍到此就结束了,不知道你从中找到你需要的信息了吗 ?如果你还想了解更多这方面的信息,记得收藏关注本站。
