本篇文章给大家谈谈甘肃专升本网官网2025,以及甘肃专升本网官网对应的知识点,文章可能有点长,但是希望大家可以阅读完,增长自己的知识,最重要的是希望对各位有所帮助,可以解决了您的问题,不要忘了收藏本站喔。
2025年甘肃专升本成绩查询及志愿填报!
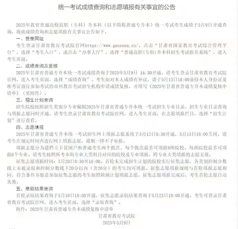
〖壹〗、025年甘肃专升本成绩查询时间为5月9日-10日,志愿填报时间为5月12日8:30至13日18:00,考生需通过甘肃省教育考试院官方网站操作,并严格遵循填报规则及注意事项。 以下为具体说明:成绩查询查询时间2025年甘肃省统招专升本考试成绩预计于5月9日-10日公布,具体时间以甘肃省教育考试院官方网站最新公告为准。
〖贰〗、025年甘肃专升本成绩查询及志愿填报指南 成绩查询 查询时间:2025年甘肃省统招专升本考试成绩预计将在5月9日-10日公布。考生需密切关注甘肃省教育考试院官方网站的最新公告,以获取确切的查询时间。
〖叁〗、025年甘肃省普通专升本统一考试考生成绩于5月9日14∶30开通查询。考生可登录甘肃省教育考试院官方网站(https:// ),点击“甘肃省国家教育考试综合管理平台”,选取“考生入口”,或点击“办事大厅”,选取“普通高职(专科)升本科招生考试报名系统”,进入考生页面后选取“成绩查询”。
〖肆〗、若考生对本人成绩有异议,需于5月13日18:00前持本人身份证及准考证前往参加考试的市州教育考试招生机构申请成绩复核,并填写《2025年甘肃省普通专升本成绩复核申请单》。志愿填报时间:网上填报志愿系统于5月12日8∶30开通,5月13日18∶00关闭。征集志愿填报时间为5月20日8∶30至18∶00。
〖伍〗、考生可登录甘肃省教育考试院官方网站(https:// ),点击“甘肃省国家教育考试综合管理平台”,选取“考生入口”,或点击“办事大厅”,选取“普通高职(专科)升本科招生考试报名系统”,进入考生页面后选取“成绩查询”。

甘肃专升本什么时候出成绩
〖壹〗、025年甘肃专升本成绩查询时间为5月9日-10日,志愿填报时间为5月12日8:30至13日18:00,考生需通过甘肃省教育考试院官方网站操作,并严格遵循填报规则及注意事项。 以下为具体说明:成绩查询查询时间2025年甘肃省统招专升本考试成绩预计于5月9日-10日公布,具体时间以甘肃省教育考试院官方网站最新公告为准。
〖贰〗、025年甘肃省普通专升本统一考试考生成绩于5月9日14:30开通查询。考生可登录甘肃省教育考试院官方网站(https:// ),点击“甘肃省国家教育考试综合管理平台”,选取“考生入口”;或点击“办事大厅”,选取“普通高职(专科)升本科招生考试报名系统”,进入考生页面后选取“成绩查询”。
〖叁〗、024 年甘肃专升本考试于 5 月 9 日 14:30 公布成绩,2025 年预计 5 月上旬公布成绩。
〖肆〗、024年甘肃专升本考试于4月20日结束,成绩于5月9日14:30公布。按照工作安排,4月26日甘肃省开始专升本考试的网上评卷,原本预计5月上旬向社会公布考试成绩,考生可通过省教育考试院官方网站(http://)查询。
〖伍〗、需要注意的是,2025年甘肃省普通专升本统一考试招生网上填报志愿系统于5月12日8时30分开通,并于5月13日18时关闭。首轮未完成招生计划的院校实行征集志愿,征集志愿填报时间为5月20日8时30分至18时。考生要密切关注各时间节点,按时完成成绩查询、志愿填报等相关操作,确保升学之路顺利进行。
〖陆〗、近来公开信息中,并未单独针对2025年甘肃省专升本成人成绩查询给出确切时间。不过,甘肃省成人高考成绩查询工作已明确于11月26日14:00开启。专升本成人考试属于成人高考的一部分,在成绩查询时间安排上,二者通常遵循统一的时间节点。

2025年甘肃医学院专升本招生简章
〖壹〗、025年甘肃医学院专升本招生简章 招生对象 按国家计划招收的、具有甘肃省普通高校学籍的2025年应届高职(专科)毕业生。在甘肃省应征入伍,退役且完成普通高职(专科)学业的应往届毕业生(退役大学生士兵)。下列人员不得报名:因违反国家教育考试规定,被给予暂停参加高校招生考试处理且在停考期内的人员。
〖贰〗、中医方向考生:甘肃中医药大学(专业对口,资源丰富)。临床医学考生:甘肃医学院(三甲医院实习,就业认可度高)。常见问题解答Q:非医学专科能报考吗?A:原则上需医学相关专业背景,具体以各校招生简章为准(如甘肃农业大学动物医学可能接受生物类专科生)。
〖叁〗、招生院校与计划2025年甘肃省中药学专业专升本招生院校为甘肃中医药大学和甘肃医学院,合计招生120人(含免试、普通及建档立卡考生)。两所院校在中医药领域具有显著学科优势,招生计划涵盖不同类型考生,体现了政策对多元升学需求的支持。考生需密切关注院校招生简章,了解具体报考条件及录取规则。
〖肆〗、甘肃中医药大学:1200人 河西学院:600人 甘肃医学院:500人 平凉职业技术学院:200人 其他院校合计:约500人 财经商贸大类 招生专业:财政税务类、金融类、财务会计类、统计类、经济贸易类、工商管理类、市场营销类、电子商务类、物流类。

甘肃专升本怎么报志愿
填报方式:考生可登录甘肃省教育考试院官方网站,点击“办事大厅”选取“普通高职(专科)升本科招生考试”栏,进入“普通高职(专科)升本科招生考试报名系统”进行志愿填报。考生须按照报考时选定的本科专业大类填报志愿,即参加考试所考本科专业大类科目对应院校及专业填报。跨专业大类填报的志愿视为无效。
登录系统:甘肃专升本考试网。上传材料:身份证正反面。退伍证(含编号页)。专科毕业证。填报志愿:比较多选2所院校,需为相近专业。专业选取限制报考规则:专科专业与本科专业需对应,部分专业有限制。示例:护理专科可报护理学、康复治疗,不可报临床医学。
甘肃专升本报志愿可以通过甘肃省教育招生考试院指定的在线报名系统进行报名。1。登录官方网站。考生登录省教育考试院官方网站,点击“办事大厅”,选取“普通高职(专科)升本科招生考试”栏目中的“普通高职(专科)升本科招生考试报名系统”。
025年甘肃专升本志愿填报时间安排如下:首轮志愿填报:网上填报志愿系统于5月12日8时30分开通,5月13日18时关闭。本次填报志愿分为建档立卡贫困户和普通考生两个批次,每个批次比较多可填报9所院校,每所院校比较多可填报6个专业,且考生要按所考本科专业大类科目对应的院校及专业填报,跨专业大类填报无效。
关于甘肃专升本网官网2025和甘肃专升本网官网的介绍到此就结束了,不知道你从中找到你需要的信息了吗 ?如果你还想了解更多这方面的信息,记得收藏关注本站。
