本篇文章给大家谈谈成人高考和自考的含金量哪个大一点,以及成人高考和自考的含金量哪个大一点呢对应的知识点,文章可能有点长,但是希望大家可以阅读完,增长自己的知识,最重要的是希望对各位有所帮助,可以解决了您的问题,不要忘了收藏本站喔。
成人高考和自考那个难度大?含金量怎么样
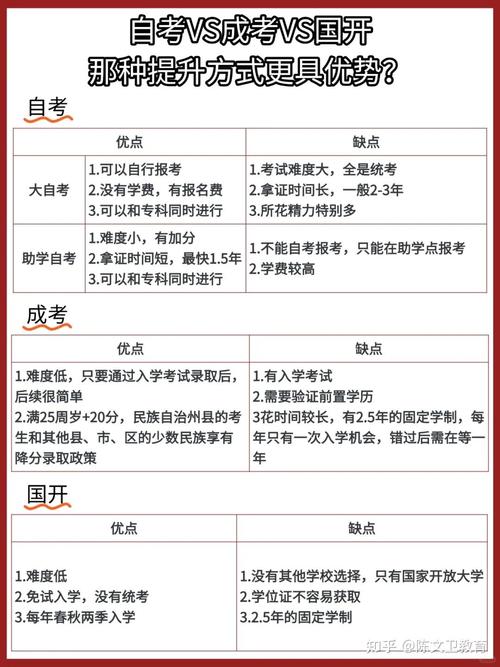
含金量自考:考试难度大,考生要通过所有科目考试才能申请毕业。对于离开学校较久,需兼顾生活、工作与学习的考生而言,自学通过自考难度较大,不过一旦通过,在一定程度上体现了考生较强的学习能力和毅力。成人高考:需参加入学考试,考察内容基本是高中水平知识。
自考本科文凭的含金量高于成人高考本科文凭,但两者在难度、学习形式和社会认可度上存在差异,具体分析如下:含金量对比自考本科文凭是所有成人教育本科文凭中含金量比较高的,社会认可度也比较高。其学历在世界上被多个国家认可,且自考本科毕业生可选取211或985重点高校,毕业后获得的文凭由这些高校签署。
整体上自考含金量高于成人高考,但二者都是国家认可的文凭,使用效力同等。具体分析如下:入学方式与毕业难度:自考是宽进严出,不需要参加入学考试就可以入学,但想要获得毕业证,必须一门一门地通过国家考试,考试难度相对成考大很多,需要考生付出较大努力才能取得学历。
成人高考和自考相比,自考难度更大;官方对两者学历认可度一致,但社会上普遍认为自考含金量更高。以下是对两者的具体分析:难度对比成人高考:入学方式:需参加国家统一的入学考试,一般在10月底进行,一年一次机会。录取条件:一般过线即可录取,个别院校可能会提分10-20分。
自考与成考含金量对比:自考相对更高 自考与成考作为两种常见的成人继续教育方式,各自具有不同的特点和优势。在探讨两者的含金量时,需要从多个维度进行综合考量。考试难度与要求 自考:自考采用宽进严出的方式,考生报名自考的条件相对宽松,但考试难度较大。

自考和成人高考哪个含金量更高
成人高考和自考获得的学历国家均认可,具有同等效力,含金量差不多,选取哪种方式需结合个人情况判断。以下从含金量、区别等方面展开分析:含金量自考:考试难度大,考生要通过所有科目考试才能申请毕业。
自考的含金量高于成人高考。以下从含金量差异、入学要求、学习特点等方面进行详细阐述:含金量差异:自考:对考生要求严格,考生需通过所选专业所有科目考试才能毕业,难度较大。其受到严格监督,从报考到考试全程有效监管,确保资格真实性,毕业生素质普遍较高,因此自考资格在社会上认可度较高。
自考是所有成人教育中含金量比较高的,这一点是公认的毋庸置疑的。自考因其严格的考试制度和较高的毕业难度,在社会上享有较高的认可度。成考的含金量虽然没有自考高,但如果成考证书上的学校知名度大,其含金量也会随之提升。
自考与成考的含金量在官方层面无本质差异,均属国家承认的学历教育形式;但在社会认可度层面,自考因考试难度更高,通常被认为含金量略高于成考。
自考与成人高考含金量相同,均为国家认可的继续教育学历,本科阶段均可申请学士学位,但自考难度和社会认知度略高。选取时需结合自身条件,具体可从以下方面考量:含金量对比国家认可度:两者均为非全日制学历,法律效力等同,可用于考研、考公、职称评定等。

自考和成人高考哪个含金量大
〖壹〗、成人高考和自考获得的学历国家均认可,具有同等效力,含金量差不多,选取哪种方式需结合个人情况判断。以下从含金量、区别等方面展开分析:含金量自考:考试难度大,考生要通过所有科目考试才能申请毕业。
〖贰〗、成人高考和自考各有优劣,选取需结合个人需求。自考含金量更高但难度大,适合自律性强、学习能力突出的学习者;成人高考入学门槛低、学习灵活,更适合工作繁忙或基础较薄弱的人群。入学门槛对比成人高考:设有高升专、专升本等层次,报考专升本需持有专科毕业证,报名门槛较高。
〖叁〗、自考本科文凭的含金量高于成人高考本科文凭,但两者在难度、学习形式和社会认可度上存在差异,具体分析如下:含金量对比自考本科文凭是所有成人教育本科文凭中含金量比较高的,社会认可度也比较高。其学历在世界上被多个国家认可,且自考本科毕业生可选取211或985重点高校,毕业后获得的文凭由这些高校签署。
〖肆〗、自考与成考含金量对比:自考相对更高 自考与成考作为两种常见的成人继续教育方式,各自具有不同的特点和优势。在探讨两者的含金量时,需要从多个维度进行综合考量。考试难度与要求 自考:自考采用宽进严出的方式,考生报名自考的条件相对宽松,但考试难度较大。
〖伍〗、自考和成人高考的含金量相同,但自考的社会认可度稍高。以下是具体分析:国家承认的学历:自考和成人高考都是国家承认的学历形式,可以在学信网上查询到,具有相同的法律效力。这意味着,无论是自考还是成人高考的毕业生,在考研、考公务员等方面都享有同等的待遇。
〖陆〗、含金量:由于二者的文凭使用效力基本相同,因此从官方角度来看,成考和自考的含金量并无明显高低之分。不过,在社会认知层面,可能会因个人经历、用人单位需求等因素而有所不同。但总体来说,二者都是国家承认的正规学历,具有相同的法律效力。

成考和自考含金量一样嘛?两者有什么区别?
普通高考含金量比较高比较高的是通过普通高考而获得的本科文凭,第二的是自考的文凭,第三是成人高考获得的文凭,最后的远程教育获得的文凭,这里所说的社会认可度就是指在找工作时招工单位对文凭的选取。
难度不同自考是全都是由国家出题考试,难度最大。成考当地教育主管部门考三分之一,学校自已考三分之一,相对简单。学习方式多成考学习方式多。自考相对来说学习方式少。含金量高两个学历的含金量一样。建议选取成考中港腾飞建议您选取成考,中港腾飞函授站为您提供免费考前辅导,帮您更轻松拿学历。
成考的院校都有固定的学习期限。基本是专升本5-3年、高起专5一3年、高起本5年。 自考没有确定的毕业年限,通过一科发一科合格证,待所有课程通过才能申领毕业证书。许多专科生读了三四年,本科生读了五六年都没毕业的,或半途而废的大有人在。 毕业证不同 成人高考与自考的毕业证是不一样的。
成考和自考的含金量不一样,自考的含金量通常要高于成考。以下是两者的具体区别:考试难度:成考:是严进宽出,考生需要通过成人高考被高校录取才能入学,类似于普通高考,但难度相对较低。自考:是宽进严出,不需要参加考试即可入学,但要获得毕业证,就必须通过国家组织的每一门考试。

成人高考和自考那个含金量高?
成人高考和自考获得的学历国家均认可,具有同等效力,含金量差不多,选取哪种方式需结合个人情况判断。以下从含金量、区别等方面展开分析:含金量自考:考试难度大,考生要通过所有科目考试才能申请毕业。
自考的含金量高于成人高考。以下从含金量差异、入学要求、学习特点等方面进行详细阐述:含金量差异:自考:对考生要求严格,考生需通过所选专业所有科目考试才能毕业,难度较大。其受到严格监督,从报考到考试全程有效监管,确保资格真实性,毕业生素质普遍较高,因此自考资格在社会上认可度较高。
自考是所有成人教育中含金量比较高的,这一点是公认的毋庸置疑的。自考因其严格的考试制度和较高的毕业难度,在社会上享有较高的认可度。成考的含金量虽然没有自考高,但如果成考证书上的学校知名度大,其含金量也会随之提升。
自考本科文凭的含金量高于成人高考本科文凭,但两者在难度、学习形式和社会认可度上存在差异,具体分析如下:含金量对比自考本科文凭是所有成人教育本科文凭中含金量比较高的,社会认可度也比较高。其学历在世界上被多个国家认可,且自考本科毕业生可选取211或985重点高校,毕业后获得的文凭由这些高校签署。
自考与成考含金量对比:自考相对更高 自考与成考作为两种常见的成人继续教育方式,各自具有不同的特点和优势。在探讨两者的含金量时,需要从多个维度进行综合考量。考试难度与要求 自考:自考采用宽进严出的方式,考生报名自考的条件相对宽松,但考试难度较大。
关于成人高考和自考的含金量哪个大一点和成人高考和自考的含金量哪个大一点呢的介绍到此就结束了,不知道你从中找到你需要的信息了吗 ?如果你还想了解更多这方面的信息,记得收藏关注本站。
